How AI Agents are Re-Imagining Telecom Compliance Reporting

Dr. Jagreet Kaur | 16 December 2024

For telecom companies, regulatory compliance is far more than just a legal obligation—it has become a strategic necessity. Competing in such a saturated and constantly changing industry means that there are countless problems to solve all the time, especially when new legislation is introduced. This is where AI Teammates come in handy, presenting a new dimension for regulatory compliance reporting.

They are capable of handling vast volumes of data, producing contextual compliance reports in real-time, and are flexible to new legislation. By streamlining compliance workflows, AI in telecom not only ensures that telecom companies meet regulatory requirements but also saves both time and resources. This blog explores how the integration of these agents is transforming the way telecom companies manage compliance, making it faster, smarter, and more efficient. 

What is Regulatory Compliance and Reporting? 

Regulatory compliance ensures that companies adhere to legal, industrial, and governmental rules. These regulations include data privacy laws, customer protection standards, financial transparency requirements, and licensing. Compliance reporting is the formal documentation submitted to regulatory authorities, proving adherence to these laws. 

For telecom companies, these processes are crucial not only to avoid penalties but also to build trust with stakeholders by showing they operate ethically and legally. This transparency ensures that businesses can compete in a saturated market without fear of regulatory backlash. 

introduction-icon Key Concepts of Regulatory Compliance
  1. Data Protection and Privacy: Telecom companies manage sensitive customer data, making compliance with privacy laws like GDPR and CCPA crucial.

  2. Customer Fairness and Protection: Regulations aim to protect consumers from misleading practices or service disruptions. Advanced technologies track service quality, ensuring telecom providers meet customer protection standards and act on violations before they escalate.

  3. Financial Transparency and Reporting: Compliance with financial reporting standards, such as IFRS or GAAP, guarantees transparency in telecom operations. 

  4. Licensing and Operational Compliance: Licensing requirements vary by region and dictate the operational legality of telecom companies. Automated systems track regulatory requirements and manage licensing activities, ensuring that renewals and filings are never missed

  5. Audit Readiness and Reporting: Telecom companies must maintain audit-ready records to demonstrate compliance during both planned and surprise audits. Automated reporting tools keep real-time logs, making audit preparation faster and reducing manual effort during inspections.  


Traditional Way of Compliance Reporting 

  • Manual Monitoring: Compliance tasks are tracked manually, requiring significant human oversight and reducing efficiency. 

  • Periodic Reporting: Reports are generated on a quarterly or annual basis, delaying the identification of potential issues or violations. 

  • Heavy Reliance on Human Resources: Staff are extensively involved in data collection, report preparation, and auditing, leading to increased labor costs. 

  • Error-Prone: The manual nature of the process increases the risk of human error, which can result in inaccurate reports and regulatory non-compliance. 

  • Slow Adaptation to Regulatory Changes: It is difficult to quickly adapt to new or evolving regulations, as manual processes can't integrate changes efficiently. 

Impact on Customers Due to Traditional Compliance Processes 

  • Delayed Response to Issues: Customers may face delayed resolution of issues due to slow compliance monitoring and reporting. If a company is not aware of violations in real-time, it can take longer to address problems that affect service or customer trust. 

  • Increased Risk of Data Breaches: Manual processes are more prone to errors, which can lead to compliance failures, including data privacy breaches. If telecom companies fail to comply with regulations like GDPR, it could expose customer data to risks. 

  • Higher Costs Passed to Customers: Traditional compliance methods are labor-intensive and costly, and these costs are often passed down to customers in the form of higher service prices or penalties for non-compliance. 

  • Lower Customer Trust: Slow or inconsistent compliance reporting can undermine customer confidence, especially if customers perceive the company as unable to meet regulatory requirements, leading to trust issues. 

  • Service Disruptions: Due to compliance violations or missed deadlines, telecom services may be disrupted, impacting the quality-of-service customers receive, potentially leading to dissatisfaction or a loss of customers

Enhance regulatory compliance and reporting with Agentic AI-driven precision. Explore how AI agents ensure accurate documentation and seamless adherence to evolving regulations.

Prominent Technologies in Regulatory Compliance and Reporting 

  1. Natural Language Processing (NLP) for Compliance Accuracy: NLP enables AI agents to interpret complex regulatory documents, ensuring precise compliance reporting by extracting critical information and generating accurate reports. 

  2. Machine Learning (ML) for Predictive Compliance Management: ML allows AI teammates to analyze historical data, predict potential compliance risks, and proactively address issues before they arise, enhancing risk management. 

  3. Cloud Computing for Scalable Compliance Solutions: Cloud technology offers scalability, which is important for telecommunications firms to manage regulation and compliance needs at a large scale in a way that calls for easy compliance reporting and data availability. 

  4. Blockchain for Securing Compliance Records: Blockchain ensures the integrity of compliance records, making audits more transparent and reliable by providing secure, immutable documentation. 


Future Trends: How AI Agents Supersede Other Technologies 

  • Automation and Speed: Compliance reporting traditionally involved manual data gathering and processing, which was time-consuming and prone to errors. By automating these tasks, AI-driven systems reduce human intervention, speeding up the entire process. Real-time updates allow companies to respond quickly to regulatory changes, ensuring they meet deadlines and avoid potential fines or penalties. 

  • Accuracy and Consistency: Human error is a common issue in manual compliance reporting, leading to inaccurate or inconsistent reports. AI agents process data with a high degree of precision, ensuring that every compliance check is thorough and error-free. This automation ensures reports are accurate, reliable, and consistent, which is crucial when submitting to regulatory authorities. 

  • Adaptability to New Regulations: Regulatory environments are constantly changing, and staying compliant with new laws can be a challenge. AI agents continuously monitor changes in regulations and automatically adjust systems to stay compliant without requiring manual intervention. This ensures that companies always follow the latest rules, minimizing the risk of non-compliance due to outdated systems or processes. 

  • Scalability: As companies grow, the complexity of managing compliance increases. AI-driven compliance systems can scale effortlessly, handling large volumes of data, multiple jurisdictions, and diverse regulatory requirements. This scalability ensures that businesses can expand without worrying about outgrowing their compliance systems or requiring additional resources to manage the workload. 

  • Proactive Risk Management: AI systems are designed to predict and identify potential compliance risks before they turn into issues. By analyzing data in real-time, AI can detect irregularities or patterns that might indicate non-compliance. This proactive approach enables businesses to address risks early, preventing costly penalties and damage to their reputation. 

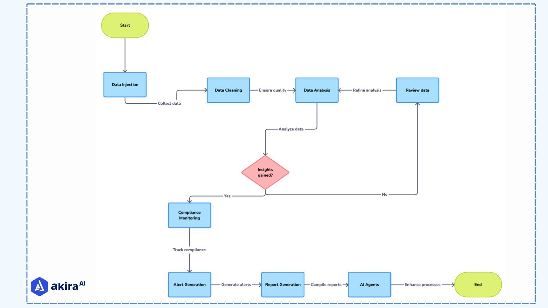
Akira AI: Multi-Agent in Action 

architecture-diagram-of-regulatory-reportingFig1: Architecture Diagram of Regulatory Compliance Reporting

 

Akira AI leverages a multi-agent AI system to automate regulatory compliance reporting. At the system's core is the master orchestrator, which manages and coordinates the work of several specialized AI agents. Below is an outline of how this technology works with its agents to streamline regulatory compliance and reporting in telecom:  

  1. Master Orchestrator Agent: The Master Orchestrator Agent supervises the entire AI ecosystem, ensuring each specialized agent operates in sync to maintain regulatory compliance. The hub functions to coordinate the activities of the agents to harness proper timing in each workflow.

  2. Regulatory Knowledge Agent: The Regulatory Knowledge Agent continuously monitors and analyzes changes in regulatory frameworks and compliance guidelines to keep the system current. Having up-to-date laws and updates regarding the regulatory environment eases the transition when the new regulations are implemented.

  3. Compliance Monitoring Agent: The Compliance Monitoring Agent observes the daily activity of the company and is able to alert if any compliance violation has taken place or is in the process of taking place. It constantly monitors processes and makes the organization respond to issues of compliance as soon as they are identified.

  4. Reporting Agent: The Automated Reporting Agent generates compliance reports based on the real-time data gathered by the monitoring agents. It ensures that all reports are accurate, complete, and submitted on time, hence eliminating the manual generation of reports.

  5. Risk Management Agent: The Risk Management Agent identifies potential risks, such as gaps in compliance or violations, and sends immediate alerts to mitigate them. It evaluates data, highlights areas of concern, and provides actionable recommendations to minimize the impact of regulatory risks. 

 

Successful Implementations of AI Agents in Telecom Compliance 

  • Proactive Risk Mitigation: A leading telecom company integrated AI agents to monitor compliance violations in real time. The result? A 60% reduction in legal risks and improved response times to potential violations. 

  • Automated Compliance Reporting: A major telecom provider deployed to automate compliance reporting. This reduced operational costs by 40% and ensured 99.9% accuracy in reports. 

  • Adaptation to New Regulations: Akira AI, a multi-agent system, helped a telecom company adjust to complex regulatory updates, ensuring continuous compliance without delays. 

  • Enhanced Audit Processes: AI-driven audit preparation reduced time spent on compliance audits by 50%, freeing up resources for growth and innovation.

Conclusion:AI Agents for Regulatory Compliance

AI agents are revolutionizing regulatory compliance in telecom by automating traditional processes and delivering real-time, error-free reporting. This shift helps companies ensure adherence to complex regulations, reduce operational costs, and enhance customer trust.

By embracing AI agents, telecom operators can focus on growth and innovation while maintaining compliance effortlessly. The future lies in AI-driven compliance automation—ensuring smarter, faster, and risk-free management in a competitive industry.

Next Steps  

- AI Agents for Network Planning and Optimization 

- Equipment Monitoring with Agentic AI  

- Predictive Maintenance in Telecom Networks with AI Agents 

Table of Contents

Get the latest articles in your inbox

Subscribe Now