Optimizing Telecom Customer Retention with AI Agents Churn Prediction

Dr. Jagreet Kaur | 03 December 2024

In today’s hyper-competitive telecom industry, retaining customers is more critical—and challenging—than ever. With vast amounts of data generated daily by millions of subscribers, understanding why customers switch providers and proactively preventing churn has become a top priority. Customer churn, the process of subscribers leaving one company for another, poses significant financial and operational challenges.

Agentic AI revolutionizes this landscape by leveraging advanced machine learning algorithms, natural language processing, and big data analytics to predict churn with unprecedented accuracy. By identifying at-risk customers and uncovering the reasons behind their dissatisfaction, AI Agents empower telecom companies to craft personalized retention strategies. This intelligent system ensures swift responses and tailored solutions, reducing churn rates while boosting customer satisfaction and loyalty.

This blog explores how Agentic AI is transforming churn prediction and customer retention in the telecom sector, diving into its technologies, applications, and the benefits it delivers.

What is Churn Prediction and Customer Retention? 

Let’s imagine you’re running a telecom business. One day, you notice that some of your customers have silently switched to your competitors. This phenomenon is what we call customer churn. In the telecom industry, churn prediction is a critical process that identifies customers likely to leave by analyzing their usage patterns, behavior, and feedback. By detecting early signs of dissatisfaction, telecom companies can predict which customers are at risk of switching to competitors. This allows businesses to take proactive steps to prevent churn.

On the other hand, customer retention strategies focus on keeping these at-risk customers engaged and satisfied. Telecom providers use personalized offers, resolve issues promptly, and enhance service quality to maintain loyalty. Together, churn prediction and customer retention help telecom companies minimize customer turnover, reduce acquisition costs, and ensure long-term profitability. These strategies are essential in an industry where customer loyalty is key to sustained growth.

 

A Brief Overview of Churn Prediction and Customer Retention in Telecom

Churn prediction and customer retention are essential strategies for telecom companies looking to maintain a competitive edge and ensure sustained profitability. Churn prediction involves using data analytics and machine learning to identify customers who are likely to leave for a competitor. By analyzing factors such as usage patterns, customer service interactions, and payment history, telecom providers can detect early warning signs of dissatisfaction and take corrective actions.

Customer retention focuses on preventing churn by enhancing customer satisfaction and loyalty. AI agents are instrumental in creating personalized retention strategies, such as offering tailored discounts, resolving customer complaints promptly, or providing proactive service recommendations. These agents work by continuously monitoring customer behavior and feedback, enabling telecom companies to intervene early with real-time, targeted actions.

With AI-driven systems, telecom providers can optimize their customer base, increase revenue, and reduce the negative impact of customer attrition, all while improving customer satisfaction and reducing the costs associated with acquiring new customers. AI agents transform churn prediction and retention efforts, providing telecom businesses with a more precise, data-driven, and efficient approach to customer loyalty.

Traditional vs. Agentic AI Churn Prediction and Customer Retention 

Aspect 

Traditional Methods 

Agentic AI Methods 

Data Handling 

Limited to static historical data 

Real-time data integration from multiple sources 

Prediction Accuracy 

Rule-based and often inaccurate 

Machine learning for dynamic and precise predictions 

Retention Strategies 

Generalized campaigns for all customers 

Personalized, real-time interventions via AI agents 

Adaptability 

Rigid and slow to adapt 

Continuous learning through feedback loops 

Scalability 

Challenging to scale with increasing data 

Easily scalable with cloud-based AI workflows 

Customer Experience 

Reactive approach after churn occurs 

Proactive approach with predictive and preventive measures 

 

Akira AI: Multi-Agent in Action

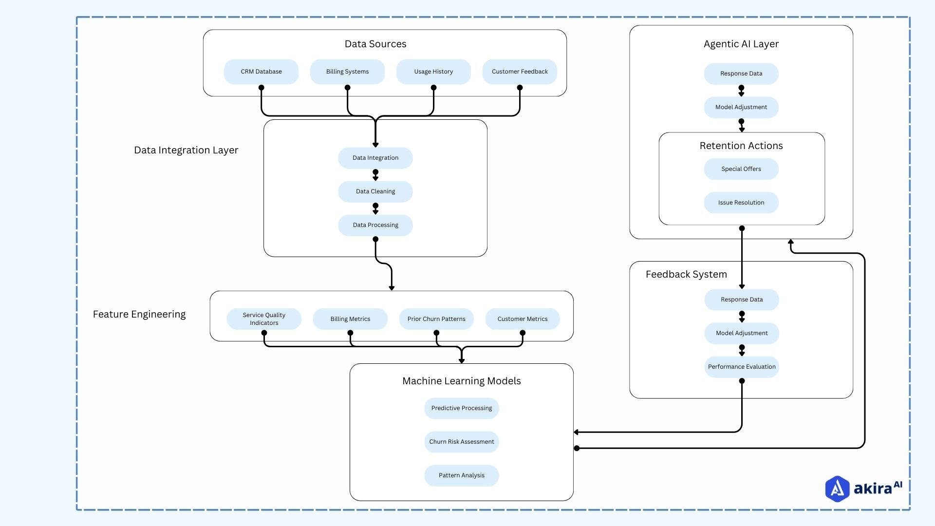
architecture-diagram-of-churn-predication-with-agentic-aiFig1: Architecture Diagram of Churn Prediction and Customer Retention 

Akira AI exemplifies the power of multi-agent systems for churn prediction and retention. This system integrates specialized agents into a cohesive framework, ensuring seamless operation: 

  1. Data Ingestion Agent: This agent is responsible for gathering data from a variety of sources such as Customer Relationship Management (CRM) systems, billing platforms, usage records, and feedback channels (e.g., surveys, customer support tickets). Continuously collecting data from these different touchpoints, ensures that no relevant information is missed, making the analysis process more accurate and comprehensive.

  2. Feature Engineering Agent: Once the data is ingested, the Feature Engineering Agent processes and transforms this raw data into meaningful features. These features could include metrics like service quality indicators (e.g., dropped calls, slow internet), billing frequency, customer tenure, and historical churn patterns.

    Essentially, this agent takes the "ingredients" (raw data) and converts them into "recipes" (useful insights) for the next steps of analysis. Quality feature engineering is vital because the accuracy of predictions depends on how well the data is represented and processed.

  3. Prediction Agent: The Prediction Agent uses machine learning algorithms to analyze the processed data and predict which customers are most likely to churn. By analyzing historical data and current customer behavior, it identifies high-risk customers who may leave the service soon. The agent looks for patterns in usage, service complaints, or payment history that correlate with churn. It is this agent that provides the early warning signs so telecom companies can act before the churn happens, ensuring they focus retention efforts on the right customers.

  4. Retention Action Agent: Once the Prediction Agent identifies a high-risk customer, the Retention Action Agent jumps into action. This agent is responsible for deploying targeted retention strategies, such as offering personalized discounts, exclusive promotions, or addressing unresolved complaints.

    It might send tailored messages or even reach out through customer support to resolve issues in real-time. The idea is to intervene before the customer decides to leave, increasing the chances of retaining them by offering value or improving their experience.

  5. Feedback Agent: The Feedback Agent evaluates the effectiveness of the retention strategies implemented by the Retention Action Agent. After an intervention, this agent collects customer responses, measuring whether the offer or solution had a positive impact on the customer’s decision to stay. This could include tracking if the customer accepted a discount, if their complaint was resolved satisfactorily, or if their service experience improved.

    The Feedback Agent feeds this data back into the system, helping improve future churn predictions and retention strategies. By continuously learning from past interactions, the system can fine-tune its models, becoming more accurate and efficient over time.

Use Cases and Applications of Agentic AI-based Churn Prediction

  • Proactive Customer Engagement: By analyzing customer data, businesses can automatically reach out to those showing signs of dissatisfaction, offering solutions or incentives before they decide to leave. This proactive approach helps retain at-risk customers.

  • Dynamic Offer Generation: Discounts or personalized offers can be generated based on a customer’s usage behavior and overall value to the company, increasing the likelihood of retaining them. It ensures that promotions are relevant and targeted.

  • Real-Time Issue Resolution: Customer complaints can be detected and addressed in real-time, preventing issues from escalating into reasons for churn. This immediate action helps resolve problems efficiently, boosting satisfaction.

  • Upselling and Cross-Selling: By identifying customer preferences and behaviors, businesses can offer relevant products or services at the right time. This increases the overall value of the customer relationship while enhancing their experience.

  • Network Optimization: Performance adjustments can be made based on user feedback and historical data, ensuring optimal network quality. This allows telecom companies to maintain high service standards and avoid customer dissatisfaction.

  • Fraud Detection: Unusual activity or patterns that may indicate fraud can be spotted early, protecting both the company and its customers. By preventing fraudulent behavior, telecom companies can maintain customer trust.

Operational Benefits of Churn Prediction

    • Higher Retention Rates: By accurately predicting which customers are at risk of churning, telecom companies can implement timely retention strategies. This leads to a higher retention rate, which directly contributes to long-term revenue growth as loyal customers continue to generate recurring revenue.

    • Cost Efficiency: Focusing marketing efforts on at-risk customers minimizes wasted spend on broad campaigns, leading to reduced customer acquisition costs. This targeted approach significantly lowers the overall marketing budget while maintaining or even increasing retention levels, yielding higher returns on marketing investments.

    • Real-Time Decisions: With the ability to act on churn risks in real-time, businesses can prevent churn before it happens, avoiding potential revenue losses. Immediate intervention enhances customer satisfaction and loyalty, which results in greater lifetime value (LTV) from each customer.

    • Personalized Experiences: Personalizing customer interactions based on their needs and preferences boosts customer satisfaction and strengthens brand loyalty. Happy, loyal customers are more likely to spend more over time, leading to an increase in average revenue per user (ARPU) and higher customer lifetime value (CLTV).

    • Data-Driven Insights: Continuously analyzing customer data allows telecom companies to refine their retention strategies over time, improving prediction accuracy and reducing churn. Data-driven decision-making leads to more effective and efficient marketing, better targeting of resources, and an overall higher return on investment.

    • Scalability: As businesses grow, AI systems can easily scale to handle increasing customer data without compromising performance. This scalability ensures that churn prediction remains effective and sustainable, supporting business growth while maintaining cost-effectiveness, and ultimately boosting profitability as the customer base expands.

Technologies Transforming Agentic AI in Churn Prediction

  1. Machine Learning Algorithms: Machine learning algorithms analyze customer behavior to predict churn more accurately. These algorithms help recognize patterns that might go unnoticed through manual analysis.

  2. Natural Language Processing (NLP): NLP helps understand customer sentiment and feedback, offering deeper insights into why customers are unhappy. This analysis enables businesses to address issues directly related to churn.

  3. Cloud Computing: Cloud-based systems support scalability and real-time processing, allowing telecom companies to manage vast amounts of data without compromising speed or accuracy. This is crucial for timely churn predictions.

  4. IoT Data Integration: By integrating data from connected devices and networks, companies can better understand service usage patterns and customer satisfaction, leading to more accurate churn predictions.

  5. Big Data Analytics: Big data analytics processes large datasets to identify patterns and trends that are critical for churn prediction. This ensures that insights are based on comprehensive, real-time information.

The Future Trends of AI Agents in Churn Prediction for Telecom

  1. Hyper-Personalization: In the future, churn prediction will be even more granular, offering highly tailored solutions to individual customer preferences. This level of personalization will lead to stronger customer relationships and higher retention.

  2. Edge Computing: Edge computing allows data processing to occur closer to the network, reducing latency and enabling faster responses to churn risks. This will improve the speed and efficiency of churn prediction.

  3. Ethical AI Practices: Ensuring fairness, transparency, and unbiased predictions will become increasingly important. Ethical practices in AI will foster trust and help mitigate concerns around data privacy and algorithmic fairness.

  4. Predictive Maintenance: AI will predict potential network issues before they impact customers, allowing companies to fix problems proactively. This will prevent service disruptions that could lead to customer churn.

  5. Integration with AR/VR: The integration of AR/VR technology into customer service will create more immersive experiences, enhancing customer satisfaction. This could be particularly useful for troubleshooting or providing a more personalized support experience.

  6. Multi-Agent Collaboration: Multiple AI agents will collaborate more effectively to tackle complex churn-related challenges. This teamwork will improve decision-making, ensuring that customer retention efforts are both sophisticated and precise.

Conclusion: AI Agents for Churn Predication and Customer Retention

Agentic AI is transforming the way telecom companies approach churn prediction and customer retention. By leveraging advanced machine learning, real-time data processing, and personalized strategies, this technology helps businesses not only predict churn but also proactively prevent it. From targeted retention actions to real-time issue resolution, AI-driven systems enable telecom providers to address customer needs with precision, leading to higher satisfaction and loyalty.

As the telecom industry becomes increasingly competitive, adopting AI Agents will be crucial for staying ahead. The ability to scale, continuously learn, and provide hyper-personalized experiences ensures that businesses can not only retain their existing customer base but also enhance overall operational efficiency and profitability. With technologies, Agentic AI is shaping the future of churn management, offering telecom companies a powerful tool to boost retention and secure long-term success.

Table of Contents

Get the latest articles in your inbox

Subscribe Now