Introduction: Setting the Stage for Real-Time Guardrails
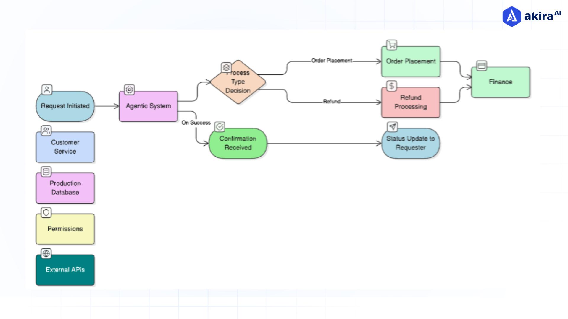
Agentic systems are no longer hypothetical demos that answer trivia questions or draft short emails. In the past year, we’ve watched them mature into deployed entities that manage real-world processes: issuing refunds, configuring permissions, updating production databases, even moving money. This shift feels exciting but also unnerving, because the moment an agent gains the ability to act—not just suggest but actually execute—your entire risk profile changes.
A single agent today can carry real power: processing transactions, modifying account settings, or triggering downstream workflows. That means a small anomaly—whether it’s a prompt drift, a buggy API, or an edge-case input—can cascade into very tangible consequences: money going missing, customers growing frustrated, compliance policies being broken, or brand trust being eroded.
The practical answer isn’t simply writing policies on paper or sprinkling “please behave” into prompts. Agentic systems demand real-time guardrails: constraints and checks that execute at the very moment of action, not after. These guardrails are comparable to circuit breakers in financial systems or defensive programming in critical software. They sit in the loop of execution, catching unsafe actions before they go live, monitoring behavior continuously, and knowing when to pause, downgrade capability, or hand control back to a human.
In this analysis, I’ll explore four major guardrail patterns that are essential if you want to reap the benefits of autonomous systems without accepting uncontrolled risk. These patterns are:
-
Pre-tool policy checks – stopping unsafe actions before they begin.
-
Drift and failure anomaly detection – catching irregularities as they unfold.
-
Graceful fallback mechanisms – stepping down safely instead of breaking.
-
Human-in-the-loop (HITL) escalation – injecting judgment when risk goes beyond automation.
Done right, these guardrails form a runtime architecture that balances autonomy with safety, speed with accountability, and automation with oversight.

Figure 1: Agentic System Touchpoints
Why Guardrails Must Function in Real Time
The analysis begins with a foundational truth: agents are fundamentally different from simple chatbots. Where a classic model may answer questions, an agent acts. That action mutates system state, impacts customers, and carries external consequences.
Unlike offline evaluation or batch testing, runtime guardrails must operate with tight latency budgets. A “too late” safety check is useless—the response has already gone through. Latency-sensitive systems like refunds, database transactions, or API integrations require synchronous safety layers that can inspect, validate, and either allow or block before the tool fires.
Moreover, behavior in agentic systems shifts constantly. New model versions, prompt updates, revised APIs, and adversarial user inputs mean that what was safe yesterday might not be safe today. Without live monitoring, you’re essentially flying blind. And as organizations scale, even error rates of fractions of a percent quickly magnify. A 0.2% refund anomaly rate in a lab demo is negligible; in real commerce at scale, it turns into thousands of financial incidents daily.
Thus, runtime guardrails are less about aiming for zero risk and more about achieving controlled, auditable, and predictable risk. They allow organizations to move fast without losing safety.
Pattern 1: Pre-tool Policy Checks
Imagine an agent is about to refund $215 to a customer. Before execution, a gatekeeper asks: is this action permitted, within policy, sensible in context, and consistent with the system state? Pre-tool checks are the circuit breakers of agentic systems.
These checks span multiple dimensions. They validate who is asking (authorization, roles, tenant boundaries), why the action is being taken (relevance to the task at hand), and how parameters are structured (schemas validate input values, amounts, formats). They also enforce contextual rules—ensuring compliance with data residency, confirming preconditions like identity verification or eligibility windows, and categorizing an action’s risk tier. High-impact verbs like “delete,” “transfer,” or “escalate” should require extra confidence or approval steps.
Implementation at speed often comes down to strong schema validation (via JSON Schema or OpenAPI), declarative policy engines that are auditable, and consistent outcomes. A pre-tool policy gate should result in either Allow, Deny (with reason), or Needs Approval. And crucially, it should generate a clear audit trail—logging redacted inputs, applied rules, and policy versions, so any dispute can be traced.
The goal is simple: unsafe actions never get off the ground.

Figure 2: Pre-tool Policy Gate—How It Blocks Unsafe Actions
Pattern 2: Drift and Failure Anomaly Detection
Policies are good for the expected. But what about the unexpected? Enter anomaly detection: guardrails that catch weirdness in real time.
Agents will naturally drift. A prompt update may cause the model to start issuing redundant retries. An API tweak might introduce strange outputs. A user might feed in adversarial text that pushes the agent toward loopholes. Static rules will never anticipate every future change. That’s why anomaly detection is your system’s adaptive immune system.
Detection spans multiple signals:
-
Action anomalies – suspicious tool choices, unusual parameter ranges, suspicious bursts of retries.
-
Output anomalies – toxic content, jailbreaking attempts, contradictions, hallucinations.
-
Reliability signals – latency surges, repeated errors, or unusual retry patterns.
-
Business indicators – spikes in refunds, geographic outliers in transactions, or sudden bursts of overrides.
Detection can work through hard thresholds (“more than 3 retries in 10 seconds”), rolling baselines that track drift relative to historical norms, semantic drift measures comparing embeddings to expected action intent, or composite scoring that combines weak signals into strong alerts.
When triggered, anomaly detection should activate proportionate responses. Severe anomalies may block execution outright; moderate ones may downgrade the agent’s capabilities (e.g., disabling high-risk tools, capping amounts, or switching to a safe fallback). Ambiguous signals may escalate to humans.
In other words: policies catch known risks, and detectors catch the surprises you didn’t anticipate.

Figure 3: Live Anomaly Detection in Action
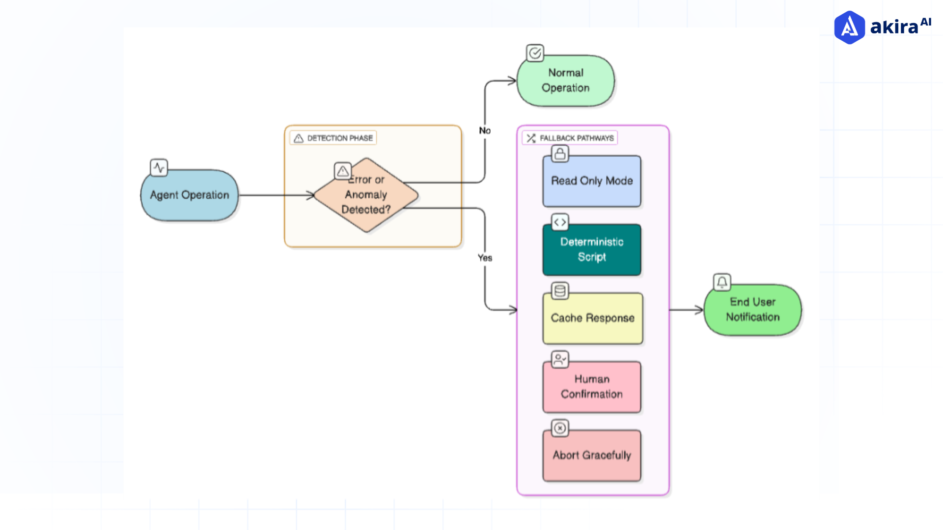
Pattern 3: Graceful Fallbacks
Automation fails. Networks go down. APIs time out. Prompts drift. The critical question isn’t whether failure occurs, but how the agent handles it in front of the user.
A poorly designed agent might hallucinate instructions or simply break mid-task, eroding trust. A well-designed one degrades gracefully.
Graceful fallback mechanisms ensure that instead of collapsing outright, the agent steps down into safer, deterministic modes. That could mean executing scripts for high-confidence frequent tasks, switching to read-only summaries, limiting itself to non-destructive tools, or surfacing cached responses. It may also directly ask for human confirmation before risky actions.
The guiding principles for fallbacks:
- Idempotency – ensure retries don’t double-charge or re-process transactions.
- Clarity – structured communication back to the user with reasons why fallback occurred.
- Latency-awareness – fail fast via safe mode rather than keep users waiting.
- Contract-first design – every tool should advertise its safe fallback behavior so that the system knows how to degrade without breaking.
If anomaly detection is the immune system, fallback mechanisms are the visible safety net, reassuring users that even when the system struggles, it remains controlled, predictable, and trustworthy.

Figure 4: Fallback Modes Decision Tree
Pattern 4: Human-in-the-Loop Escalation
For all our ambition around automating complex tasks, reality demands a pressure release valve: humans. There remain decisions where models or policies cannot bear final responsibility—because the action touches money, deletes data, or handles novel, high-risk situations. This is where human-in-the-loop (HITL) escalation protects both users and organizations.
Triggers for HITL typically include high-value financial moves, conflicting detector signals, loops of repeated failure, or actions outside policy. The idea is not to flood humans with escalations but to use them sparingly, at pivotal decision points.
Good HITL systems make escalation painless. An agent pauses with an idempotency key (ensuring the human’s decision can be retried without duplication), packages a compact case file, and routes it to the correct reviewer. That might be finance staff for a $1,200 refund, or an SRE for a production config change. Reviewers see clear options—approve, modify, or reject—and structured rationales explaining why the case was flagged.
Even better, outcomes flow back into detectors and policies, strengthening the next cycle.
HITL is not a crutch for poorly designed systems. It’s the final guardrail—rarely invoked, decisive when necessary, and critical for long-term trust.

Figure 5: Guardrail Runtime Architecture
The Runtime Flow
A mature agentic system doesn’t stack these ideas in isolation. They work together as a coherent runtime flow:
-
Ingest & plan – The agent proposes a sequence of tool actions.
-
Policy gate – Every proposed action is validated for authorization, schema accuracy, and risk tier.
-
Execution with telemetry – As actions run, latency, parameters, and errors are logged.
-
Mitigation/fallback – If something looks wrong, capability is downgraded or safe mode kicks in.
-
Human review – Escalation to a reviewer if ambiguity or risk crosses thresholds.
-
Audit & learning – Immutable logs refine thresholds, evolve prompts, and iteratively improve.
In practice, this runtime flow becomes a living contract between autonomy and oversight.
Measuring What Matters
Guardrails can’t be managed without measurement. Organizations should track:
-
Safety metrics – probability of unauthorized actions, incident ceilings.
-
Quality metrics – task success rates, satisfaction, HITL deflections.
-
Reliability metrics – retry counts, error rates, tail latency.
-
Guardrail efficacy – precision/recall of detectors, mitigation latency, fallback fraction.
-
Human ops costs – queue depth, time-to-decision, agreement rates among reviewers.
These measurements ensure you aren’t just adding guardrails but knowing if they actually hold.
Governance Principles
Reliability also requires governance scaffolding. Policies, detectors, prompts, and configs must be versioned. Logs must be immutable and privacy conscious. Deployments should use flags, canaries, or shadow tests rather than big-bang rollouts. Duties should remain separated: those who write policies should not unilaterally change runtime enforcement.
Without governance, guardrails become brittle, invisible, and hard to audit—precisely the opposite of their purpose.
A Day-in-the-Life Example
Consider a routine refund request for $215. The policy gate allows it but warns that the user nears their daily refund cap. Execution stumbles briefly with a transient API error, retries, and succeeds. An anomaly detector notices a regional spike in refunds and soft-flags cases above $100 from that geography. Later in the day, a separate refund request of $1,200 escalates to HITL, where finance reviews and approves. Policies are then updated to reflect new thresholds in that region.
This snapshot illustrates how real-time guardrails—policy validation, detection, fallback, HITL—function as a living safety net. No one component alone suffices, but together they form a resilient defense.
Practical Starting Point
For teams building agentic systems, the advice is pragmatic:
-
Start with a thin synchronous policy gate for auth, schema, and hard denials.
-
Add two or three high-signal detectors (loops, drift, latency).
-
Implement at least one fallback mode (read-only or deterministic).
-
Set up lightweight HITL for the riskiest ~2% of actions.
-
Log everything with versioning, then shadow-test changes before full rollout.
Avoid the anti-patterns: don’t lean only on prompts for safety, don’t use a crude kill switch instead of per-action controls, don’t fail silently without explanations, don’t overburden humans with constant escalations, and don’t “set and forget” your guardrails.

Figure 6: Real-Time Guardrail Activation Throughout an Agentic Workflow
Conclusion: Autonomy with Proof of Safety
Agentic systems represent one of the most exciting technological shifts in automation. But the true power lies at the boundary where decisions turn into actions. That’s where failures matter most—and also where thoughtful design of runtime guardrails makes the difference between safe autonomy and dangerous unpredictability.
Pre-tool checks block unsafe actions before they spread. Detection catches anomalies that policies missed. Fallback ensures users encounter stability even when systems wobble. Human escalation anchors the rare but critical cases where judgment exceeds automation.
You don’t need massive heavy infrastructure to start. A thin policy gate, a couple of detectors, a fallback, and a HITL loop are enough to spark trust. With versioning, logs, and incremental learning, this foundation compounds into a resilient framework.
Autonomy isn’t magic. It’s engineering. And with well-designed real-time guardrails, we can let agentic systems move fast without breaking things, while giving organizations and regulators the proof that they are truly safe at scale.
Next Steps: Building Safer Agentic Systems
Connect with our experts to explore how compound AI systems can be implemented with real-time guardrails. Learn how industries and departments adopt Agentic Workflows and Decision Intelligence to become truly decision-centric. Discover how AI can automate and optimize IT support and operations—driving efficiency, resilience, and responsiveness while ensuring safety and compliance.