Re-Envisioning Pandemic Preparedness: Risk Prediction with Agentic AI

Dr. Jagreet Kaur | 06 December 2024

Pandemics challenge global healthcare systems, demanding early detection, rapid response, and resource optimization to save lives and minimize impact. Risk prediction has become a critical tool in this fight, with Agentic AI leading the way in transforming how we anticipate and prepare for health crises. By analyzing vast and diverse datasets—from genomic sequences and real-time health data to environmental and travel patterns—AI Agents identify emerging threats with precision and speed.

Hospitals can predict surges in patient demand, governments can pre-position critical supplies, and researchers can prioritize high-risk areas for intervention. Agentic AI also offers actionable insights for mitigating risks, from refining containment strategies to supporting vaccine development. In this blog, we delve into how Agentic AI is reshaping pandemic preparedness, making healthcare systems more agile, resilient, and equipped to prevent the next global health crisis.

What is Risk Prediction for Pandemic Preparedness? 

Risk Prediction for Pandemic Preparedness is the process of identifying, assessing, and forecasting potential public health threats to prepare for and mitigate the impact of pandemics. This involves analyzing various risk factors such as patterns of disease spread, population vulnerability, and environmental influences to estimate the likelihood and severity of potential outbreaks.

By understanding these risks, public health authorities and policymakers can prioritize resources, develop targeted response plans, and implement preventive measures to reduce the effects of a pandemic on communities. Risk prediction emphasizes early detection and strategic planning, enabling societies to minimize disruptions, protect vulnerable populations, and safeguard public health systems. It is a key component of proactive healthcare, focusing on readiness and resilience to manage unforeseen global health challenges effectively.

 

A Brief Overview of Risk Prediction for Pandemic Preparedness

Risk prediction for pandemic preparedness is vital for managing and mitigating public health crises by proactively assessing potential threats. Traditional systems often rely on static, manual data collection and slow response strategies, which can hinder timely interventions. However, AI Agents transform this approach by using interconnected, autonomous agents that analyze real-time data from diverse sources, such as global health reports, environmental changes, and travel patterns. These agents continuously monitor, predict, and respond to health threats, providing immediate, actionable insights.

Agentic AI’s capabilities include automating data gathering, optimizing resource allocation, and simulating disease spread in real-time. By offering more accurate forecasts, it enables healthcare systems to allocate resources like medical supplies and personnel efficiently. This AI-driven approach enhances early detection, speeds up response times, and helps healthcare systems remain agile and resilient during pandemics. Furthermore, fosters global collaboration by integrating diverse data sources and enabling coordinated responses, thus improving preparedness and minimizing the impact of future health emergencies.


Traditional vs. Agentic AI Risk Prediction for Pandemic Preparedness 

Aspect 

Traditional Risk Prediction 

Agentic AI Risk Prediction 

Data Collection and Analysis 

Manual data collection and analysis 

Automated real-time data gathering and processing 

Decision-making Process 

Linear decision-making process 

Dynamic, multi-agent decision systems 

Data Integration 

Limited data source integration 

Comprehensive data fusion from diverse sources 

Response Strategies 

Fixed response protocols 

Adaptive response strategies 

Geographical Scope 

Regional focus 

Global perspective with local insights 

Risk Assessment 

Periodic risk assessments 

Continuous risk monitoring and updates 

Analytics 

Human-dependent analysis 

Autonomous pattern recognition 

 

Akira AI: Multi-Agent in Action 

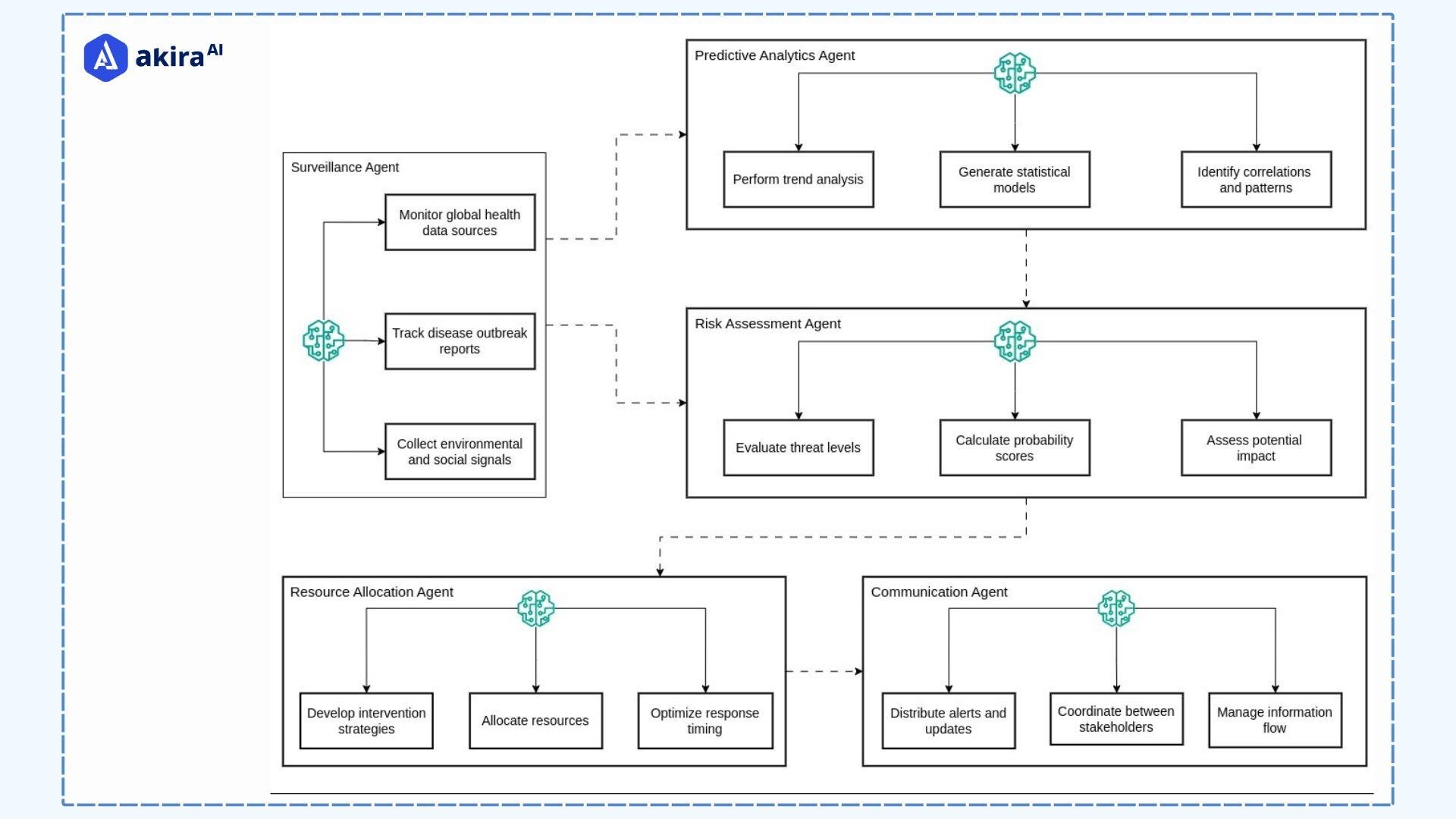
architecture-diagram-of-risk-prediction-in-healthcareFig1: Architecture Diagram of Risk Prediction for Pandemic Preparedness

 

  1. Surveillance Agent: This agent monitors global health data sources, tracking disease outbreak reports, environmental factors, and social signals to identify anomalies in health patterns that could indicate potential pandemic threats.

  2. Predictive Analytics Agent: The predictive analytics agent processes the data collected by the surveillance agent, performing trend analysis and generating statistical models to identify correlations and patterns indicative of disease spread.

  3. Risk Assessment Agent: This agent evaluates threat levels by calculating probability scores, assessing the potential impact of an outbreak, and determining key risk factors to inform public health decisions.

  4. Resource Allocation Agent: Responsible for intervention planning, this agent allocates resources such as medical supplies and staff, creating action plans and optimizing response timing to ensure preparedness.

  5. Communication Agent: The communication agent distributes alerts and updates, manages information flow, and coordinates with stakeholders to ensure data transparency and maintain alignment across healthcare systems. 


Use-cases and Applications of Risk Prediction for Pandemic Preparedness with Agentic-AI 

  • Global Disease Surveillance: Real-time monitoring of disease outbreaks is enabled, quickly identifying emerging threats. By analyzing travel patterns, population movements, and historical data, AI agents predict disease spread. It also tracks social media signals and environmental factors like climate change to detect early signs of outbreaks. 

  • Healthcare Resource Optimization: AI agents predict healthcare supply chain demands, ensuring timely delivery of medical supplies. It supports real-time allocation of resources, such as ventilators and staff, and optimizes workforce management to handle peak demand, ensuring facilities are prepared during outbreaks. 

  • Public Health Response: Automated alert systems notify health organizations of new outbreaks. These agents aid in community risk assessments and recommend targeted interventions. It also predicts the impact of public health measures, guiding the development of effective response strategies. 

  • Epidemiological Modeling and Simulation: Real-time models simulate disease spread under different scenarios. These models account for variables like population density, mobility, healthcare infrastructure, and public health measures, helping decision-makers predict outcomes and plan interventions more effectively. 

  • Vaccine and Treatment Research: Agentic AI accelerates vaccine and therapeutic development by analyzing vast amounts of clinical and scientific data. It helps identify promising drug candidates, track clinical trial results, and predict how treatments might perform in diverse populations. 

Operational Benefits of Risk Prediction for Pandemic Preparedness 

  1. Accelerated Threat Detection: Agentic AI enables real-time monitoring and pattern recognition, detecting early signs of outbreaks 30-40% faster. This early detection limits disease spread reduces healthcare costs, and prevents extensive interventions.

  2. Enhanced Predictive Accuracy: By analyzing complex data, agentic AI improves prediction accuracy by 25-35%, reducing false alarms and focusing resources on actual threats, while enhancing trust in public health alerts.

  3. Efficient Resource Allocation: AI optimizes the distribution of resources like test kits, vaccines, and PPE, predicting hotspots and healthcare needs. This efficiency can save up to 40% on costs, ensuring resources are allocated where they are most needed.

  4. Integrated Communication for Coordinated Responses: Agentic AI improves communication between health organizations at all levels, boosting coordination and response efficiency by 30-45%, aligning stakeholders on containment strategies, and minimizing conflicting actions.

  5. Improved Public Health Communication and Compliance: AI provides accurate, timely information, reducing misinformation by 30-40% and improving public compliance with health measures, essential for effective containment and risk management. 

Technology Transforming in Risk Prediction for Pandemic Preparedness 

  1. Machine Learning (ML): ML algorithms analyze data to detect patterns and predict outbreaks, using supervised learning to identify relationships and unsupervised learning to find hidden patterns for early health threat detection.

  2. Natural Language Processing (NLP): NLP processes unstructured data from news, social media, and health documents to detect disease trends, sentiment, and potential outbreaks based on online discussions.

  3. Computer Vision: Computer vision analyzes images, like body temperature scans or symptomatic behavior, to detect health issues in public spaces and track disease spread in crowded areas.

  4. Geospatial Analysis and GIS: AI uses geospatial analysis and GIS to create risk maps, identifying high-risk areas based on factors like population density, travel patterns, and environmental conditions, helping predict potential outbreak zones.

  5. Predictive Analytics: Predictive analytics integrates historical data and statistical algorithms to forecast potential health crises. It uses diverse data sources—such as hospital admissions and social trends—to provide early warnings of outbreaks.

  6. Blockchain for Secure Data Sharing: Blockchain ensures secure, transparent data exchange between healthcare institutions, facilitating cross-border collaboration while maintaining data integrity and privacy during pandemic monitoring. 


Future of Risk Prediction for Pandemic Preparedness 

  • Quantum-Enhanced Prediction Models: Quantum computing will enable AI to process massive datasets at unprecedented speeds, improving pandemic prediction accuracy and allowing for earlier outbreak detection and more confident preventative measures. 

  • Advanced Genomic Surveillance: AI will integrate real-time genomic surveillance to track genetic mutations in pathogens, enabling quicker detection of new strains and faster vaccine and therapeutic adjustments. 

  • Cross-Border AI Collaboration: AI will facilitate secure, global data sharing, enabling coordinated international responses to pandemics and enhancing global health security. 

  • Personalized Risk Assessment: AI-driven analytics will provide personalized risk assessments based on individual health data, improving predictions of disease susceptibility and enabling tailored preventive care. 

  • Enhanced Data Privacy and Security Protocols: AI will incorporate advanced encryption and blockchain technologies to ensure secure, privacy-compliant data sharing, safeguarding individual health information during global responses. 

Conclusion: AI Agents for Risk Predication in Pandemic Preparedness

The integration of Agentic AI in pandemic preparedness represents a fundamental shift in how we approach global health security. By using autonomous AI agents, healthcare systems can now predict, prepare for, and respond to health crises with greater precision and efficiency than ever before. This technological evolution not only enhances our ability to protect public health but also creates a more resilient and coordinated global response system. 

The success of this approach depends on continued innovation, international cooperation, and commitment to developing ethical AI systems. As we move forward, the combination of human expertise and AI capabilities will create an increasingly robust defense against future pandemic threats. 

Table of Contents

Get the latest articles in your inbox

Subscribe Now