GUI Agents: Revolutionizing How We Automate User Interfaces

Dr. Jagreet Kaur | 01 February 2025

GUI Agents: Revolutionizing How We Automate User Interfaces
11:19

A growing tech company struggling to keep up with the constant demand for streamlined user interfaces and efficient workflows. Their existing systems, built on traditional automation tools, often break with minor interface changes, leading to delays and frustrations. That was the case for many businesses—until AI-powered GUI agents entered the scene. 

The result? A smoother, more efficient process that improved employee productivity and enhanced the customer experience. In this blog, we will explore how GUI agents are reshaping industries by automating complex workflows, increasing operational efficiency, and providing seamless user interactions. It's time for businesses to embrace this next-gen technology and transform how they engage with their systems.

What Are GUI Agents? 

GUI (Graphical User Interface) Agents are software components that manage and automate user interactions with a graphical interface. They handle tasks such as interpreting user inputs (e.g., clicks, typing), updating visual elements (e.g., buttons, menus), and providing real-time feedback (e.g., notifications, loading indicators). These agents ensure the interface responds seamlessly to user actions, creating an intuitive and dynamic experience.

They also personalize the interface by adapting to individual user preferences and behaviours. By automating routine interactions and ensuring a smooth interface, GUI agents enhance user experience (UX), making it easier for users to navigate and interact with the system effectively. These agents are vital in modern software, ensuring the interface is responsive, engaging, and user-friendly.

introduction-iconKey Concepts of GUI Agents

GUI agents function based on several key principles that enable them to interact with graphical interfaces efficiently. These principles ensure they can understand, plan, and execute automation tasks while adapting to different situations. 

  1. Event Handling: Automating responses to user actions, such as clicks, keyboard inputs, and system notifications, ensuring the system reacts appropriately without manual intervention.

  2. UI Element Interaction: Automating interactions with interface elements (buttons, text fields, checkboxes) to simulate user actions like clicking or typing, improving task efficiency and consistency.

  3. Scripting and Automation Tools: Using scripting languages and tools (e.g., Selenium, Appium) to create automation scripts that define the steps for interacting with the GUI, reducing manual effort and errors.

  4. Error Handling involves detecting and managing unexpected events or errors (e.g., missing elements or unresponsive buttons) during automation, ensuring robustness and smooth operation.

  5. Data Validation and Input: Automating the validation and entry of accurate, correctly formatted data into UI forms, minimizing manual errors and maintaining data integrity during automated processes.

Traditional Way of Performing GUI Tasks 

Before the advent of AI-powered GUI agents, businesses relied on traditional automation methods to handle repetitive GUI tasks. However, these conventional methods had significant limitations, making them inefficient and costly. Traditional automation approaches often struggled with dynamic user interfaces, requiring frequent updates and maintenance to remain functional. 

  1. Hard-Coded Scripts: Traditional automation relies on pre-defined scripts that execute specific actions. If the GUI changes, these scripts fail, requiring manual modifications.

  2. Record-and-Replay Tools: These tools record user interactions and replay them. However, they lack flexibility and break if the interface structure changes.

  3. Coordinate-Based Automation: Many legacy automation tools rely on screen coordinates to identify elements, making them unreliable when screening resolutions or layouts change.

  4. Rule-Based Systems: These systems use fixed rules to automate tasks but struggle to handle exceptions, leading to frequent failures.

  5. Manual Maintenance: Traditional automation requires continuous updates whenever the interface is modified, increasing costs and effort. 

Impact on Customers Due to Traditional Methods 

The shortcomings of traditional automation methods have direct consequences on businesses and users. Companies that rely on outdated GUI automation tools often experience disruptions, inefficiencies, and higher costs. 

  1. Frequent Automation Failures: Since traditional automation methods cannot handle dynamic changes, businesses face frequent failures that disrupt workflows.

  2. High Maintenance Costs: Constant updates and script modifications make traditional automation expensive to maintain, consuming valuable resources.

  3. Limited Scalability: Traditional automation tools are not designed to work across different applications and software versions, making them difficult to scale.
  4. Slow Implementation: New automation requirements take longer to implement due to the rigid nature of traditional methods, slowing down innovation.  

  5. Poor User Experience: When automation fails unexpectedly, users must intervene manually, leading to frustration and inefficiencies. 

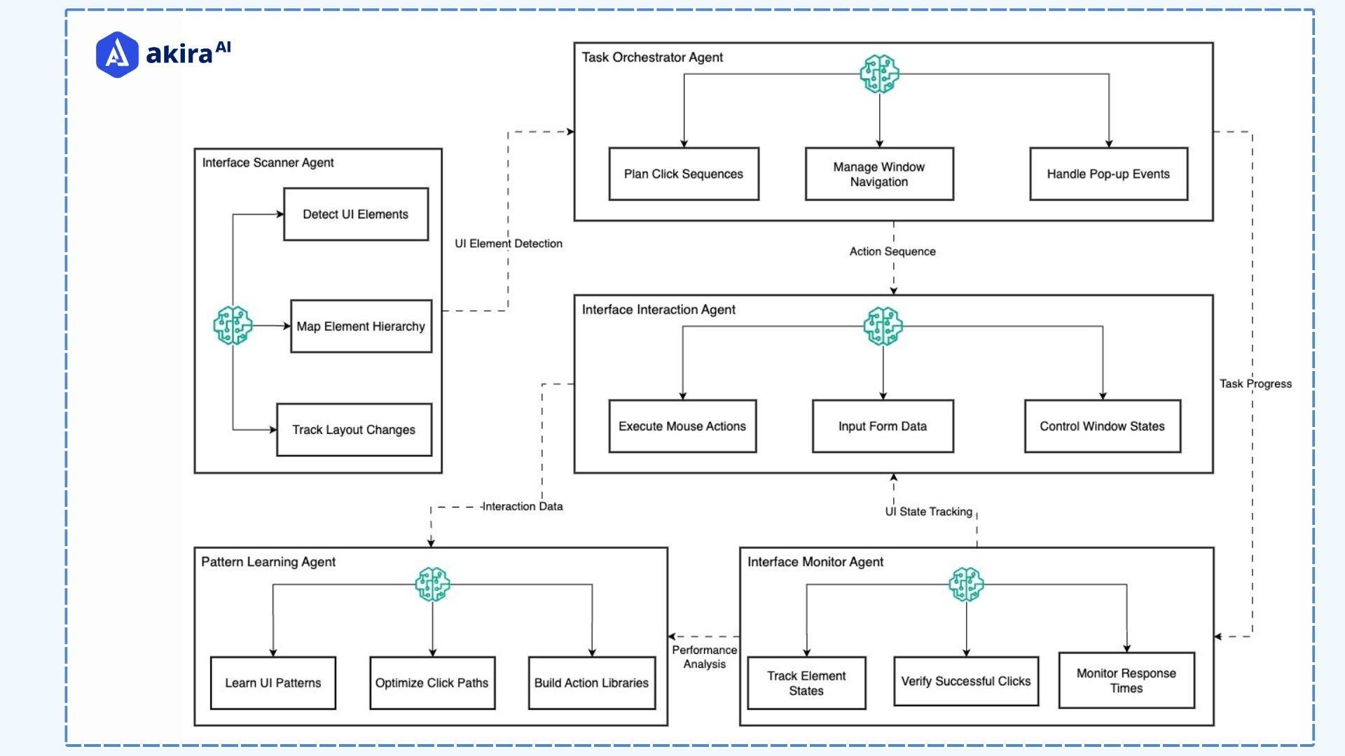
Akira AI: Multi-Agent in Action

AI-powered GUI agents are typically designed with multiple specialized components that work together to automate tasks efficiently. Each agent plays a distinct role in ensuring seamless execution. 

architecture-diagram-of-gui-agentsFig1: Architecture Diagram of GUI Agents

  1. Structured Command Interpretation: The first step of the process involves the Command Interpretation Agent, which converts raw user input into structured commands. Users might input various data, such as text commands, button presses, or queries. The agent breaks down this input, interprets the meaning, and transforms it into a form the system can process, like specific commands or tasks.

  2. Centralized Coordination (Master Orchestrator): The Master Orchestrator manages the overall workflow. It receives the structured commands from the Command Interpretation Agent and distributes tasks to the appropriate specialized agents. It also ensures these agents work in sync and at the right time.

  3. Data Collection and Processing: Once tasks are assigned, the Data Processing Agent handles the data processing. It pulls data from various sources, such as databases, external services, or APIs, processes it according to the orchestrator’s instructions, and prepares it for further use.

  4. Seamless UI InteractionThe UI Interaction Agent takes over after data processing. This agent is responsible for executing tasks related to the user interface, such as displaying data, updating visual elements, or adjusting user interface components based on the processed information.

  5. Task Optimization for Efficiency: The Task Optimization Agent continuously monitors system performance and identifies areas for improvement. It optimizes how tasks are executed, suggesting or providing optimized sequences of actions for the UI Interaction Agent and other components to improve overall system efficiency.

  6. Smooth Workflow Integration: The system is designed to operate fully integrated and coordinated. All agents (Command Interpretation, Master Orchestrator, Data Processing, UI Interaction, and Task Optimization) communicate and work together seamlessly, ensuring that no part of the process is incomplete or inefficient.

Prominent Technologies in GUI Task Automation 

Over the years, various technologies have been developed to automate GUI tasks, each with strengths and weaknesses. While some of these technologies provide basic automation capabilities, they often lack the adaptability and intelligence that AI-powered GUI agents offer. 

  1. Agentic Process Automation (APA) Platforms: These platforms automate repetitive business processes using rule-based workflows but struggle with unstructured data.

  2. Image Recognition-Based Automation: This method relies on capturing and matching visual elements but often fails when GUI designs change.

  3. Low-Code Automation Solutions: These tools provide a simplified approach to automation but may not handle complex workflows effectively.

  4. Screen Scraping Technologies: These extract data from graphical interfaces but are prone to errors when modifying UI elements.

  5. Macro Recorders and Script Generators: These record user actions and play them back, but they are not adaptable to interface changes.

How AI Agents Supersede Other Technologies

AI-powered GUI agents overcome the limitations of traditional automation tools by leveraging advanced machine learning and computer vision techniques. They provide a more flexible, intelligent, and scalable approach to GUI task automation. 

  1. Dynamic Adaptation: Traditional automation tools break when interfaces change, requiring extensive reprogramming. AI agents, however, recognize UI updates automatically and adjust their actions without manual input, significantly reducing maintenance costs and ensuring continuous automation.

  2. Natural Language Instructions: Unlike conventional tools that rely on complex scripts, AI agents allow users to build workflows with simple, human-like language. This makes automation accessible to non-technical users and speeds up implementation.

  3. Self-Healing Capabilities: AI agents are equipped with intelligent error detection and recovery, which allows them to diagnose and correct issues automatically. This self-healing ability ensures smoother and more reliable automation without human intervention.

  4. Intelligent Decision-Making: AI agents analyze the context of their interactions in real time, understanding screen elements and layouts. They make smart decisions based on the task, adapting to unpredictable environments, unlike traditional tools that follow rigid rules.

  5. Handling Multi-Step Processes: Traditional automation struggles with complex workflows that span multiple applications. AI agents excel at executing multi-step processes, seamlessly integrating tasks like navigating menus, filling out forms, and retrieving data across systems. 

Successful Implementations of AI Agents 

AI-powered GUI agents have been successfully implemented across various industries, significantly improving efficiency, accuracy, and user experience. Here are some notable examples: 

Customer Service: Intercom's AI Agent 'Fin' 

  • Launched in March 2023 by Intercom, a customer relationship management software company.

  • Has answered 13 million questions for over 4,000 customers, including companies like Monzo and Anthropic.

  • Enhances customer support efficiency and responsiveness. 

AI Agents for Task Automation: OpenAI's 'Operator' 

  • Introduced by OpenAI to perform tasks like buying groceries and filing expense reports.

  • Uses CUA, a new AI model combining GPT-4's vision capabilities and advanced reasoning.

  • Partner with companies like Instacart, Uber, and eBay to improve user accessibility for Operator. 

Enterprise Productivity: Leena AI's Autonomous Agents 

  • Leena AI focuses on autonomous AI agents to enhance enterprise productivity by automating tasks and workflows.

  • Achieves a 70% self-service ratio, empowering employees to resolve issues efficiently.

  • Integrates with over 1,000 applications, enhancing workflow efficiency for the global enterprise.

Software Interaction: Microsoft's 'UFO' Agent 

  • Microsoft introduced it to fulfil user requests within Windows OS applications.

  • It uses a dual-agent framework to observe and analyze GUI and control information.

  • Enables seamless navigation and operation across Windows applications to fulfill user requests. 

These implementations demonstrate the versatility and effectiveness of AI-powered GUI agents in automating complex tasks, enhancing productivity, and improving accuracy across various sectors. 

Next Steps in Multi-Modal AI 

Talk to our experts about implementing GUI agents and transforming how industries automate and optimize user interfaces for enhanced efficiency and user experience.

 

Table of Contents

Get the latest articles in your inbox

Subscribe Now