In the evolving landscape of AI Agents applications, RAG has emerged as a powerful paradigm for augmenting LLMs with external knowledge. While traditional RAG implementations excel at basic information retrieval, they often face challenges when dealing with complex, interconnected data structures and nuanced contextual relationships.
Enter graph-based metadata filtering – a sophisticated approach that utilises the power of graph databases like Neo4j to revolutionize how RAG systems filter and retrieve information. These databases enable us to capture and traverse rich relationships between data points, making the retrieval process not just more accurate, but inherently context-aware.In this blog, we'll explore how metadata-based filtering can be seamlessly integrated into the retrieval pipeline, significantly improving the precision and relevance of retrieved contexts and its benefits.
Core Concepts of RAG and Knowledge Utilization
What is RAG ?
Retrieval-Augmented Generation (RAG) combines retrieval systems with generative AI and AI agents , allowing these to generate contextually rich responses by drawing on external data sources. A RAG system, typically used in applications where real-time or extensive knowledge is required, involves two main steps:
-
Retrieval Step: Given a user query, the system retrieves relevant documents or data from an external knowledge base.
-
Generation Step: The LLM processes the retrieved information, incorporating it into the generated response.
What Are Knowledge Graphs?
Knowledge graphs are data models graphically representing structured relationships between entities. In a graph database, for instance Neo4j, the data entities "person" or "organization" are regarded as nodes, and edges depict relationships between them. Knowledge graphs enable data storage in a highly connected hierarchical structure, thus allowing users to gain deep insight into the relationships of entities involved and support advanced filtering techniques.
What is MetaData Filtering?

Fig1: MetaData Filtering
Metadata filtering is a technique used to refine and control access to information within knowledge graphs based on additional descriptive data (metadata) attached to nodes, edges, or entire subgraphs. We can think of it as an additional layer of information that helps categorize, organize, and filter the vast amount of data contained in a knowledge graph.
The primary purpose is to enable more precise querying and data access by using metadata attributes rather than just the core graph structure. This helps systems find relevant information more efficiently and enforce access controls. In RAG, metadata filtering ensures that it fetches information that, apart from being semantically relevant, is also very contextually precise.
Why Combine Graphs with RAG for Metadata Filtering?
Vector embeddings typically allow RAG systems to capture semantic similarity, but they can miss out on the context-specific information captured in metadata, such as relationships or document types. Graph-based metadata filtering combines the strengths of graph databases and vector similarity search. Graph databases like Neo4j allow for the efficient storage and querying of these relationships. By filtering the search space with metadata constraints, the RAG system becomes more precise.
Implementing Graph-Based Metadata Filtering in RAG
Key steps for bringing graph-based metadata filtering onto a RAG system are data extraction, graph construction, metadata filtering, and query execution.
1. Data Preprocessing and Knowledge Graph Building
1.1 Extract Entities and Relationships: Use NLP tools such as GPT-based LLM models to extract entities and relationships. Key information includes entities (like names, organizations, locations) and relationships (e.g., "works at," "located in").
1.2 Structure the Knowledge Graph: Model the data as nodes and edges in a graph database, such as Neo4j. The nodes represent entities, and the edges represent relationships between them.
1.3 Store in Graph Database: Using LangChain, one can export graph documents into Neo4j through the add_graph_documents method.
2. Embedding-Based Vector Search
2.1 Text Embeddings: For similarity-based search, convert user queries and document content into vector embeddings. Models such as OpenAI's embeddings can help in this regard.
2.2 Index Embeddings in a Vector Database: Store embeddings in a vector database that supports hybrid retrieval. Neo4j supports hybrid retrieval through its from_existing_graph method that combines vector and graph retrieval.
3. Graph-Based Metadata Filtering
3.1 Filtering using Cypher Queries: The ability to filter by the metadata attribute in Cypher, which is the Neo4j query language as shown in the following example shows search for documents about one company over a time range.
MATCH (doc:Document)-[:MENTIONS]->(org:Organization {name: "TargetCorp"})
WHERE doc.date >= "2023-01-01"
RETURN doc
3.2 Hybrid Retrieval Pipeline: Apply vector similarity ranking on the metadata-filtered result set. A two-phased retrieval where documents are already filtered, their relevance ranked using both metadata relevance and content similarity.
4. Graph retrieval with RAG
4.1 Hybrid Query Execution: When a query is received, first conduct graph filtering to identify contextually relevant entities. Then, use similarity search on this subset to rank nodes by relevance.
4.2 Contextual Response: The output of the hybrid query will then be fed to the agent for contextual-focused data so that relevance to the response is maximized.
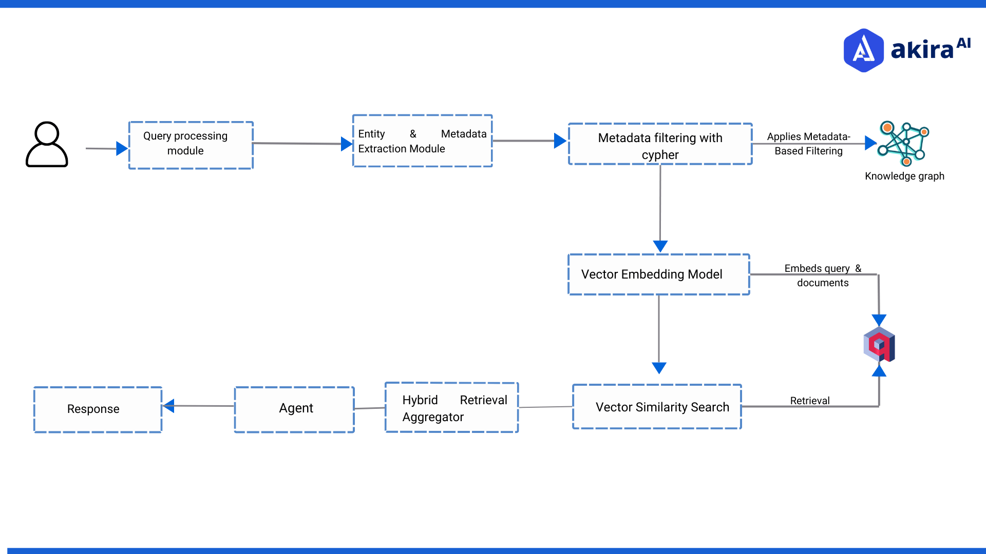
Graph-Centric RAG Architecture
Fig2: Architecture Diagram of Graph-Centric RAG
Graph-Centric RAG enhances the retrieval and generation of information, enabling more efficient and contextually relevant responses in AI agents.
-
RAG Processing Pipeline:
1.1 Query Pre-Processing Module: Handles initial query parsing and any basic sanitization or normalization tasks.
1.2 Entity & Metadata Extraction Module: Extracts entities and relevant metadata attributes (e.g., dates, organizations) from the user query to build a graph-friendly format.
1.3 Knowledge Graph: Represents extracted entities as nodes and relationships as edges, stored in a graph database (like Neo4j).
1.4 Metadata Filtering with Cypher Query: Cypher queries filter the graph data based on metadata attributes (like document type or date range), refining results before similarity ranking.
1.5 Vector Embedding Model: Converts filtered documents and the user query into embeddings, which capture semantic similarity.
1.6 Vector Similarity Search: Uses a vector database to retrieve documents similar to the query based on embeddings.
2. Graph Database and Vector Store:
2.1 Neo4j Graph Database: The actual storage of knowledge graph allows for metadata-based filtering via graph queries.
3. Vector Database (Pinecone/FAISS): This would store vector embeddings and support similarity searches to identify semantically similar content.
4. Result Processing:
4.1 Hybrid Retrieval Result Aggregator: Aggregates results from the graph-based metadata filter and the vector similarity search to produce the most relevant subset of documents.
4.2 Response Generation Module: The language model used by agent uses both the user query and the filtered context to generate a precise response.
Key Benefits of Graph-Based Filtering
Integrating RAG systems with graph-based methodologies offers various benefits, some of which are:
-
Contextual Precision: Graph-based metadata filtering greatly enhances contextual relevance by allowing retrieval based on specific relationships between entities. The graph-based filtering enables the system to process deeper contextual links.
-
Efficiency: This narrows the scope of the search space of nodes and edges in knowledge graphs and subsequently reduces computationally overhead by providing speedier responses to queries that could otherwise easily become impossible.
-
Semantic Awareness Context: Information domains of a complex nature, like legal, health care, or finance, will mean that user queries are going to be nuanced or layered. This can be enabled by metadata filtering for rich contextual queries involving specific entities, relationships, and timelines.
-
Enhanced Flexibility: The graph-based approach is inherently adaptable to a range of data types and schemas, making it suitable for diverse data environments. With graph databases, metadata fields can be modified, expanded, or adjusted to meet the evolving needs of different domains without major reconfigurations.
-
High Accuracy: By using metadata filtering to pinpoint documents related to specific entities or contextual factors, graph-based filtering improves the accuracy of information retrieved. In RAG systems, accuracy in the retrieval phase translates directly into more reliable and precise responses from the language model.
Discover how Relational RAG, powered by AI agents, transforms data retrieval by enabling intuitive, real-time access to structured data across industries.
RAG Applications in Action
Graph-based metadata filtering can be applied in many diverse industries as they demand organized, sophisticated data.
-
Finance: In compliance or risk analysis, the analyst may require data about certain companies, matters of law, or certain economic events. Graphs help organizations build metadata-enriched datasets with the relationships between regulatory documents and financial reports.
-
Manufacturing: Manufacturers can sort the papers by parts, supplier information, date of manufacture, or price. Graph-based filtering of metadata allows manufacturers to search only relevant manufacturing records or supplier information, hence improving efficiency in operations and solving problems for supplier selection.
-
Healthcare: Filtered applications for healthcare can sort research articles or patient information based on disease types, treatment histories, or patient demographics. Such a granular level of selection will help provide relevant, critical information for diagnostic tools, treatment suggestions, or clinical trial matching.
-
Legal and Compliance: Graph-based filtering in RAG can narrow down the long case studies, laws, or judgments of historical times related to a specific legal issue, thereby speeding up legal research.
Elevating RAG Capabilities With Akira AI
Akira AI is a sophisticated agentic AI platform that enables users to create and deploy intelligent agents tailored to specific business needs. Utilsing advanced capabilities, we can enhance RAG (Retrieval-Augmented Generation) systems with graph-based metadata filtering for improved performance and security.
Seamless Integration with Knowledge Graphs: Akira AI supports direct integration with graph databases like Neo4j. This allows you to easily structure your data into nodes and relationships, creating a comprehensive knowledge graph that enhances data organization and retrieval accuracy.
Efficient Vector Database Integration: The platform provides built-in compatibility with vector databases such as Pinecone,Qdrant and FAISS. This enables you to convert filtered documents and queries into embeddings for semantic similarity searches, improving the relevance of retrieved information.
Role-Based Access Control (RBAC): Akira AI’s RBAC features ensure that only authorized users can access specific data within the knowledge graph. This enhances security and compliance by managing permissions and access controls efficiently.
Navigating Challenges in RAG Deployment
Addressing the challenges of RAG deployment is crucial for organizations looking to utilise the full potential of their data and improve decision-making processes.
-
Scalability and Storage: With the growth of knowledge graphs, there is a need for large storage capabilities and processing powers. Hybrid cloud storage strategies and data partitioning will help solve this, but it is sure to incur major costs.
-
Graph Complexity: It is hard to build a meaningful knowledge graph with accurate relationships. Extremely complex graphs can make queries slower and filter incorrectly if not controlled appropriately.
-
Data Bias and Quality: The graph-based RAG system is very prone to data bias. Poor or biased sources of data can result in biased results, which negatively impact the reliability of responses.
-
Cost Considerations: Running both a vector search and a graph query layer increases computational overhead. Optimizing indexing and reducing redundant queries will offset this but probably not eliminate the added costs.
-
Maintenance Requirements: If the nature of data sources is dynamic, the knowledge graph should be updated continuously. It has to be structured with the right amount of validation.
Explore how securing Retrieval-Augmented Generation (RAG) applications can mitigate risks and enhance AI-driven solutions.
Future Directions in RAG
As technology advances, various emerging trends will transform the landscape of RAG systems and their integration within AI frameworks.
-
Automated Knowledge Graph Generation: Automatic tools are being developed for the extraction of entities and their relationships and helping organizations to create knowledge graphs with minimal human interaction
-
Multi-Agent RAG System: There are emerging multi-agent systems in which multiple RAG agents work in parallel with specializations such as filtering by sentiment, type of entity, or context.
-
Hybrid Retrieval Models: As hybrid retrieval models evolve, it will be easy to integrate graph and vector search, support multiple kinds of data, and increase retrieval accuracy.
-
Enhanced Metadata Standards Industry-wide standards of metadata structures and types shall be developed to increase accuracy and relevance in the filter across applications and industries.
-
Multilingual and cross-domain knowledge graphs: Expanding RAG systems to accommodate multilingual data through graph-based filtering will make knowledge retrieval more inclusive.
Conclusion: AI Agents in RAG
Graph-based metadata filtering in the RAG system modifies information retrieval and usage such that answers produced are highly precise, contextual, and needs-oriented. The relation between the flexibility of vector embeddings and the precision of graph queries will satisfy the challenging requirements of the finance, healthcare, and manufacturing sectors.
Moving forward, advancements in knowledge graph automation, multi-agent systems, and multilingual support promise to drive even greater value in RAG applications, enhancing their usability and adaptability across industries. As these techniques evolve, they will play a central role in advancing intelligent, reliable information retrieval systems that cater to a broad range of user needs.
