Guardrails, Trust & Compliance
AI is only as valuable as the trust people place in it. For communities, where authenticity and credibility are everything, even a single off-brand or inappropriate response can harm reputation. That’s why CohortIQ builds compliance and oversight into every step—so teams can scale with confidence.
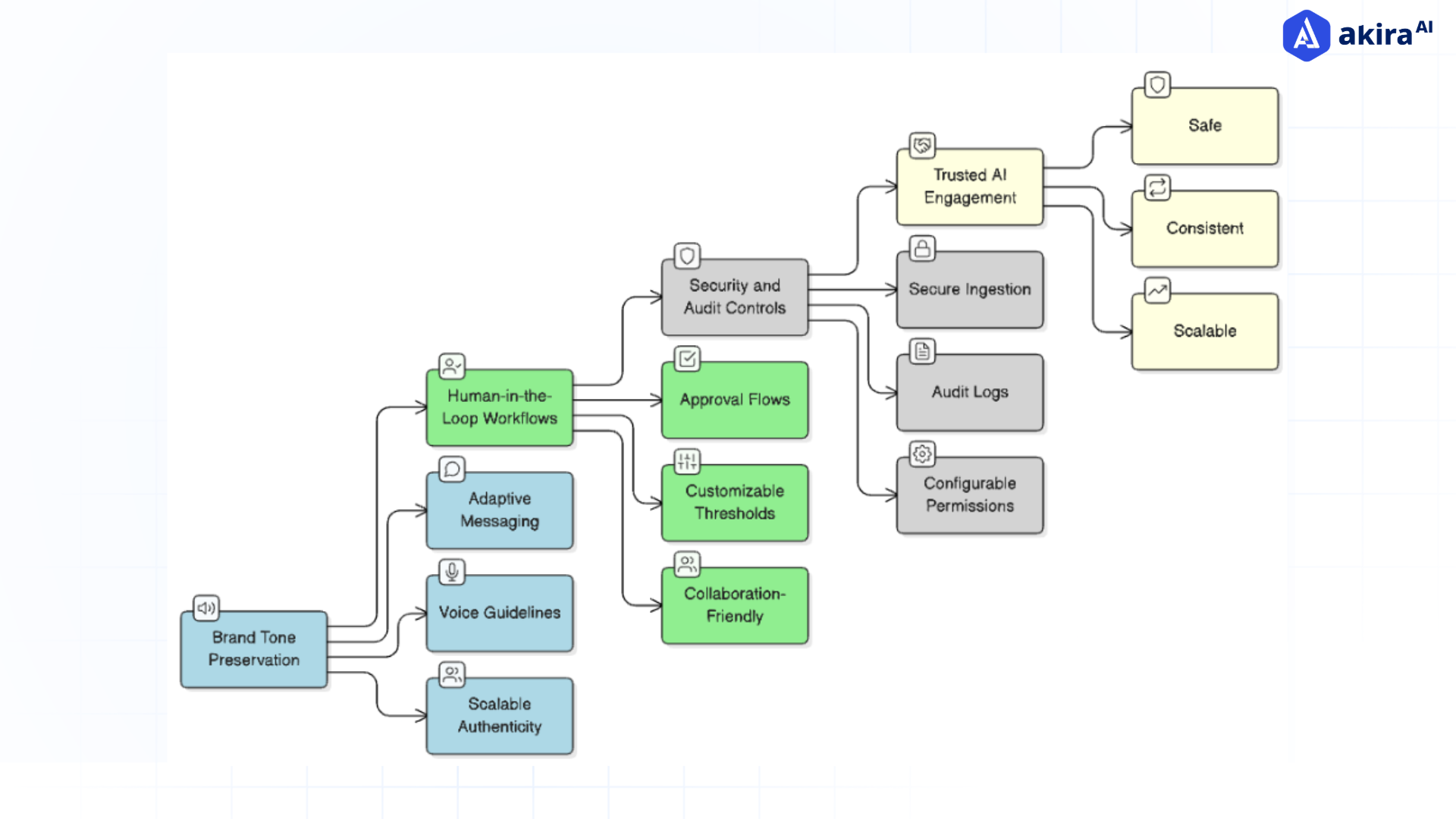
Brand Tone Preservation
Consistency of voice is critical in building community trust. CohortIQ ensures every AI-assisted response matches your brand’s style and personality.
-
Adaptive messaging → Whether your brand is playful on Discord or formal on LinkedIn, tone is automatically adjusted.
-
Voice guidelines baked in → AI is trained on your brand lexicon, so jargon, terminology, and phrasing always align.
-
Scalable authenticity → Teams can handle thousands of interactions without sounding robotic or inconsistent.
Human-in-the-Loop Workflows
CohortIQ doesn’t replace humans; it augments them. The system includes checkpoints where people remain in control.
-
Approval flows → High-stakes or sensitive messages get routed to a manager before going live.
-
Customizable thresholds → Teams decide when AI can auto-respond (e.g., FAQs) and when to require manual review.
-
Collaboration-friendly → Drafts are generated by AI but refined by humans, blending efficiency with judgment.
Security, Audit Logs, and Approvals
Community data is sensitive. CohortIQ treats it with enterprise-grade rigor.
-
Secure ingestion → All conversations are processed with encryption to protect member privacy.
-
Audit-ready logs → Every action—draft, edit, publish—is tracked for compliance.
-
Configurable permissions → Different roles (admins, managers, moderators) have granular access control.

Fig: A flow diagram showing how CohortIQ safeguards AI engagement with tone, human oversight, and security checks.
Why This Matters
Without these guardrails, AI can easily create risk—whether it’s an off-tone reply, a data leak, or a compliance violation. CohortIQ’s layered approach ensures that teams don’t have to choose between speed and safety; they get both.
The Growth Impact You Can Measure
Communities using CohortIQ consistently report higher-quality engagement. Members feel responses are more timely, relevant, and authentic, leading to a measurable 2–4× increase in participation.
-
Faster onboarding to insights (<30 min): Unlike legacy community tools, CohortIQ doesn’t require heavy setup. Within 30 minutes, teams can start seeing real-time insights, making it perfect for lean teams.
-
Clear attribution from conversations to MQLs & signups: CohortIQ makes ROI visible. Every conversation is traceable to business impact, whether that’s an MQL, a signup, or retention metrics. Leaders finally see community as a growth driver, not a cost center.
The Future of Community Ops with AI Agents
Where Agentic AI is heading
The next frontier of agentic AI for growth is self-optimization. Instead of waiting for human prompts, AI agents will proactively suggest campaigns, predict engagement gaps, and even orchestrate self-healing conversations.
From “managed” to “self-orchestrated” ecosystems
Communities will evolve from being manually managed to self-orchestrated ecosystems. AI agents will quietly operate in the background—triaging signals, drafting content, and monitoring health—while humans focus on building relationships and strategy.
Future trends to watch:
-
Proactive community engagement AI flagging risks before they explode.
-
AI-driven content orchestration aligning conversations across channels.
-
Growth analytics with AI forecasting which actions drive retention and expansion.
