As enterprises accelerate their AI adoption, the demand for Agentic Multimodal AI systems is rising. These intelligent agents can process and act on diverse input types—text, images, speech, and structured data—making them ideal for complex, real-world decision-making. Powered by Microsoft Azure’s scalable AI infrastructure, these systems offer seamless integration, automation, and intelligence across departments.
Why Azure for Multimodal AI Agents?
Azure provides a robust, secure, and developer-friendly environment for building production-grade agentic AI systems. Its native services enable faster development and scalable deployment of intelligent agents that can operate autonomously.
Here’s how Azure empowers your multimodal agent strategy:
-
Azure OpenAI Service – Leverage GPT, Codex, and DALL·E models for advanced text, code, and image generation.
-
Cognitive Services – Add speech-to-text, image recognition, language understanding, and more.
-
Azure Machine Learning – Train and deploy custom models for real-time predictions.
-
Logic Apps & Power Automate – Orchestrate workflows between agents and enterprise apps.
-
Built-in Security & Compliance – Ensure responsible AI development with enterprise-grade governance.
Whether you're enhancing customer support, automating operations, or enabling decision intelligence, Agentic AI on Azure is the foundation for next-gen enterprise workflows.
What Are Agentic Multimodal AI Systems?
Envision an AI more like a solid sidekick than a tool. Agentic multimodal AI systems can accept inputs from various sources—picture it: text messages, verbal instructions, uploaded photos—and processing them all at once. What they do that's different is have an independent agent's mindset: they don't just sit around waiting for instructions; they can make decisions and act on what they "hear" and "see." It's AI with some get-up-and-go.
The Evolution of AI Agents on Cloud Platforms
AI has come a long way from simple rule-based robots. The cloud platforms of today have facilitated this process, offering the power and flexibility required for advanced systems. Azure pioneered the effort, transforming raw potential into practical business tools. It's a question of providing wings to AI—cloud-based technologies make it scalable, accessible, and world-ready.
Why Azure Is Positioned for Enterprise AI Development
Why choose Azure? It’s not just about the tech (though that’s impressive). Azure brings enterprise AI development to life with robust security, compliance with standards like GDPR and HIPAA, and integration with tools businesses already use, like Microsoft 365. Add in services like Azure OpenAI Service and Azure Machine Learning, and you’ve got a platform that’s both powerful and practical.
How Azure Cognitive Services Power Multimodal AI Capabilities
Vision, Language, and Speech Capabilities
At the heart of multimodal AI is managing more than one form of data. Azure Cognitive Services is a Swiss Army knife for that. Need to identify objects in an image? Computer Vision has that capability covered. Need to interact with users naturally? Language Understanding (LUIS) handles natural language processing. And for voice interaction, the Speech service offers speech-to-text and text-to-speech magic.
Custom Neural Voice and Vision APIs
Generic solutions are great, but sometimes you need something tailor-made. Azure Custom Vision lets you train models to recognize individual objects or patterns—perfect for niche industries. Meanwhile, Azure Neural Voice generates unique, brand-specific voices for your AI so that interactions sound personal and professional.
Integrating Multiple Modalities for Cohesive Agent Experiences
Real power lies in multimodal integration. Take an AI listening to your directive, reading what you upload and responding in your own voice—it all comes seamlessly together. That's made feasible by Azure Cognitive Services, as it enables developers to mix and match features so that they develop agents that are intelligent and easy to use.
Creating Autonomous AI Agents Using Azure OpenAI Service
GPT-4 and Beyond: Leveraging Large Language Models
Step into Azure OpenAI Service, your gateway to large language models like GPT-4. They're excellent at grasping context and generating human-like text, the mind of your AI agent. They're not just chatterboxes—they can reason and plan, as well.
Prompt Engineering Techniques for Agentic Behaviour
To enable independence, you'll need prompt engineering. It's a very rudimentary analogy but imagine giving your AI a playbook: make the right instructions, and it can choose, prioritize, or even fix problems on its own. A sample prompt could make a chatbot a forward-thinking assistant that presents alternatives before asking.
Fine-Tuning Models for Specialized Industry Applications
Need an insider AI for your business? You can train AI models in Azure OpenAI Service and then tailor these behemoths with your own content—like clinical vocabulary for a healthcare organization or legalese for a law firm. It's AI precision engineering.
Azure Machine Learning for Training Custom Multimodal Models

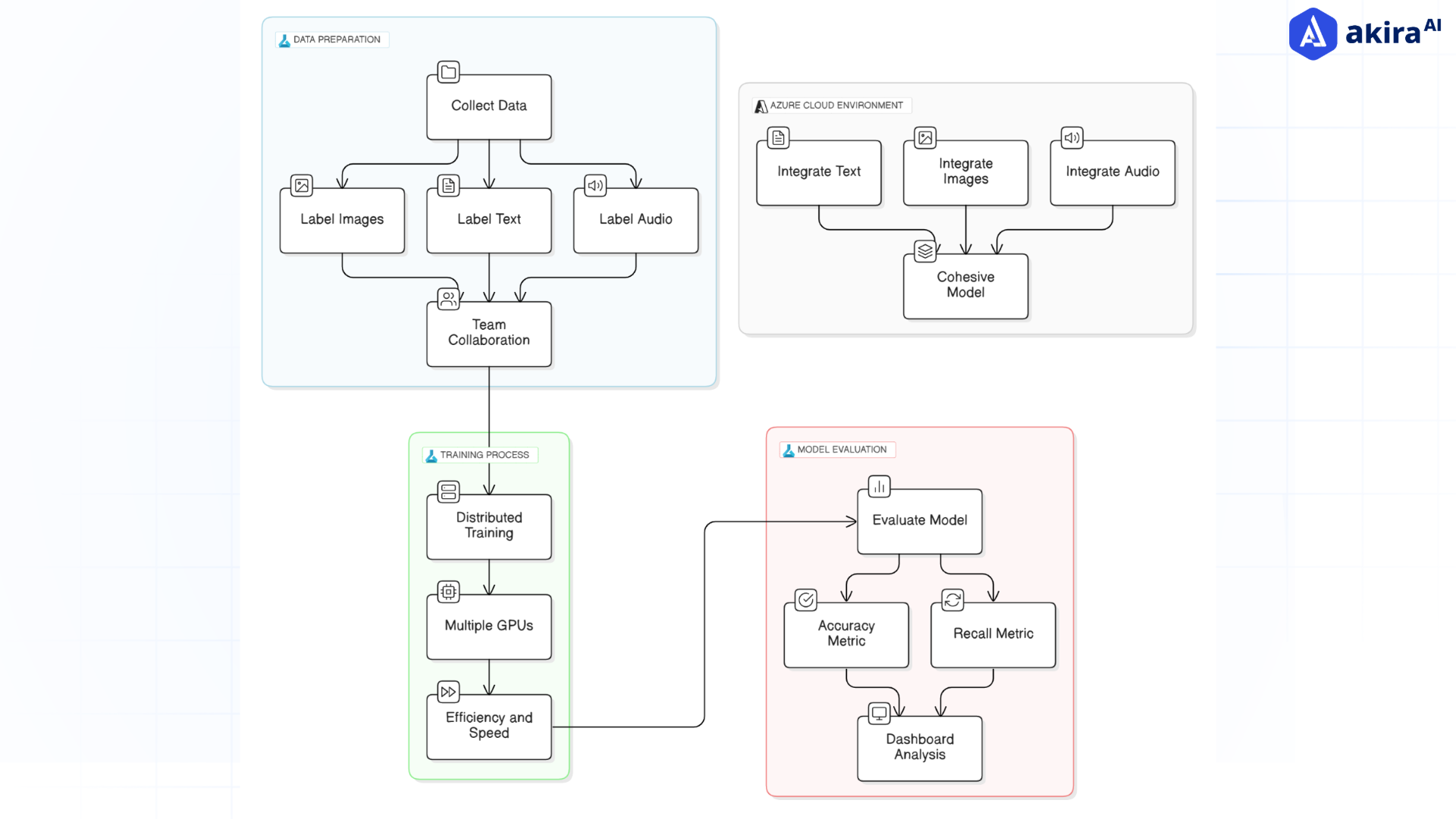
Fig - Azure Machine Learning for Multimodal Training
Data Preparation and Labeling for Multimodal Inputs
Custom models start with good data. Azure Machine Learning (Azure ML) offers Data Labeling capabilities to label images, text, and so on to create rich datasets that capture all your modalities. It's also a team-player, so your team can contribute.
Distributed Training Strategies for Large-Scale Models
Multimodal models can get hefty, but Azure ML’s distributed training spreads the load across multiple GPUs. It’s like having a supercomputer at your fingertips, churning through data fast and efficiently.
Model Evaluation and Performance Metrics for Multimodal Systems
How will you know that your model's a champ? Azure ML provides you with accuracy and recall metrics, which are tailor-made for multimodal environments. You'll be able to visualize how well it blends vision and voice for top-level performance.
Deploying Agentic Systems with Azure Container Instances and Kubernetes

Fig - Agentic Systems with Azure Container
-
Containerization Best Practices for AI Agents
You'll start deployment by containerizing your AI. Azure Container Instances (ACI) packages your model and dependencies into a tidy container—picture a lunchbox for your AI to carry wherever it is you need it to go.
-
Scaling Considerations for Production Deployments
For heavy tasks, Azure Kubernetes Service (AKS) saves the day with AI scaling techniques. It loads balances, scales automatically, and ensures everything runs smoothly even at high usage.
-
Managing Compute Resources Efficiently
ACI and AKS both enable you to tune resources so your AI isn't gobbling up power it doesn't need. It's cost-effective AI deployment that won't hurt your wallet.
Real-time Processing with Azure Event Grid and Functions
-
Event-Driven Architectures for Responsive Agents
Real-time AI is revolutionary, and Azure Event Grid makes it possible by delivering events—such as a new voice command—to the correct destination. Combine it with Azure Functions, and you've got serverless code that responds in a flash.
-
Processing Multimodal Data Streams
Working with multimodal data processing is a cakewalk. An agent might transcribe speech, parse an image, and reply—within seconds, all thanks to this event-driven AI infrastructure
-
Implementing Webhooks for Third-Party Integrations
Want to connect with other tools? Azure Functions is a webhook gateway, effortlessly connecting your AI to other APIs.