Use Case: Ambient Agent for Event Planning
In this ambient agent implementation, our system operates as a cohesive, goal-driven entity continuously perceiving client interactions and environmental signals to autonomously drive the event quoting process.
Problem Statement
Event planners traditionally juggle manual tasks that create delays and inconsistencies:
-
Client Consultations: Repeated back-and-forth calls and emails to capture requirements.
-
Vendor Coordination: Manually sending RFQs, tracking responses, and reconciling rates.
-
Quote Assembly: Merging service details, visuals, and terms into professional documents.
These steps stretch timelines, introduce errors, and burden human teams.
Ambient Agent Design
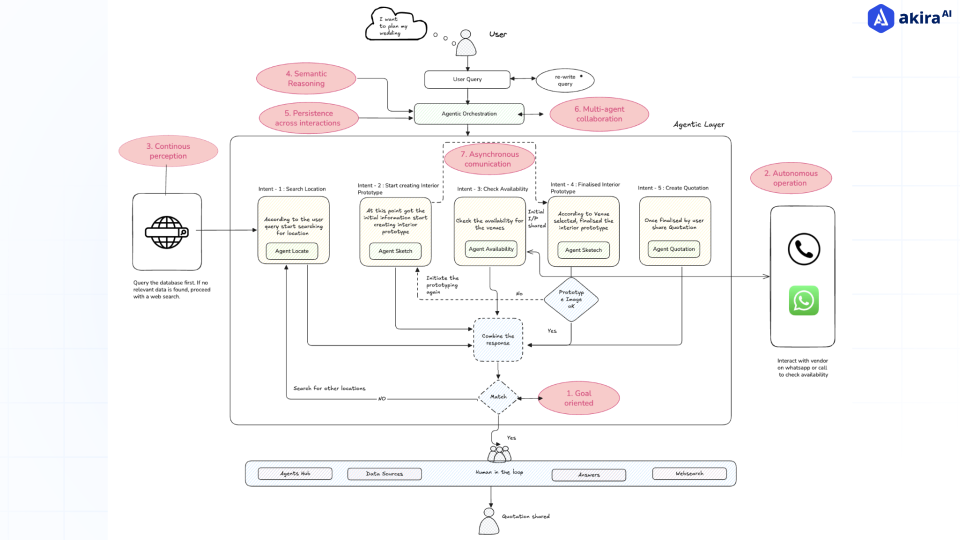
Our ambient agent embodies the core principle's goal orientation, continuous perception, semantic reasoning, persistence, collaboration, and event-driven communication to automate end-to-end quoting:
-
Goal-Oriented Objective: Generate an accurate, visually rich client quote in under two minutes.
-
Continuous Perception: Listens to client chat inputs (text, attachments) and system events (calendar updates, vendor feeds) in real time.
-
Semantic Reasoning: Interprets user intents venue preferences, guest counts, themes and predicts missing information needs.
-
Persistent Context: Maintains dialogue history, asset selections, and vendor interactions to personalize and expedite the workflow.
-
Multi-Agent Collaboration: Coordinates four specialized sub-agents, each focused on a discrete domain.
-
Asynchronous Event Streams: Exchanges messages over an event bus, ensuring loose coupling and fault tolerance.
Core Components of an Ambient Agent
AI Assistants
-
Engage clients immediately upon chat initiation.
-
Uses LLM-driven NLP to extract core requirements and prompt for any gaps.
-
Accepts uploads (mood boards, reference images) and integrates them into the session context.
Location Finder Agent
-
Filters venue database by geospatial and capacity constraints.
-
Checks live availability calendars and ranks options by cost-effectiveness.
-
Streams venue suggestions back to the AI Assistant for client review.
Theme Designer Agent
-
Generates mood boards and concept visuals via generative AI.
-
Leverages the asset repository and external style references to match client aesthetics.
-
Publish visual drafts asynchronously to the chat interface.
Quotation Specialist Agent
-
Maps selected services to pricing rules in the centralized database.
-
Applies historical performance models to adjust rates dynamically.
-
Compiles an itemized PDF quote with embedded visuals and pushes it through the WhatsApp/Email API with accept/revise action buttons.
Conceptual Flow Diagram

Fig 1.1- Ambient Agent flow for Event Planning
Each sub-agent subscribes to and publishes events on the shared bus enabling seamless, asynchronous collaboration and allowing the system to recover gracefully from any component failure.
Outcomes and Learnings
-
Speed: Achieved under two-minute end-to-end quoting an 85% reduction in turnaround.
-
Accuracy: Standardized vendor rankings and dynamic pricing models reduced quote variance to under 2%.
-
Engagement: Interactive mood boards and action buttons lifted acceptance rates by 30%.
-
Evolution: Feedback-driven retraining of the NLP and pricing models improved recommendation relevance by 25% over three release cycles.
Key Takeaways
-
Ambient agents excel when designed around clear goals and continuous event-driven perception.
-
Semantic reasoning and persistent context are critical for maintaining conversational flow and accuracy.
-
Modular, asynchronously communicating sub-agents simplify scaling, maintenance, and fault tolerance.
From Agent Meshes to AI OS
As ambient agent architectures mature, we foresee the emergence of a full-fledged Enterprise AI Operating System (AIOS). In this paradigm:
-
Distributed Responsibility: Each agent owns a slice of the enterprise domain cost management, security, deployments, incident response operating with autonomy and clear KPIs.
-
Shared Context Layers: Agents exchange knowledge through structured context layers, powered by protocols like MCP or federated knowledge graphs, ensuring consistent understanding.
-
Modular and Explainable Orchestration: Orchestration evolves into a mesh of loosely coupled agents, each tracing its decisions for auditability and transparency.
This shift transforms AI from a collection of point tools into a network of experts woven into the fabric of an organization scaling human judgment, precision, and adaptability without displacing human oversight.
Key Takeaways and Strategic Implications
Ambient agents like this event-planning solution reimagine manual workflows transforming reactive tasks into proactive, intelligent services. By embedding autonomous agents that listen, learn, and act, organizations can achieve faster responses, higher accuracy, and superior customer experiences.
It represents the next frontier of intelligent automation, shifting organizations from reactive firefighting to proactive orchestration. Our Agent Event use case demonstrates how an ambient agent can deliver measurable benefits in incident management, but the pattern applies across domains: customer support, procurement, event planning, and beyond.
By embedding ambient agents into your workflows, you’ll unlock a new level of operational resilience and responsiveness, empowering teams to focus on innovation rather than routine tasks.