From Data to Decisions: How AI Agents Enhance Treasury Operations

Dr. Jagreet Kaur | 03 February 2025

The treasury landscape today is more complex and dynamic than ever before. Financial institutions are tasked with managing vast and often intricate portfolios while navigating volatile market conditions, regulatory pressures, and the constant need for liquidity. In this rapidly evolving environment, AI-driven solutions have emerged as game-changers. By harnessing advanced machine learning algorithms and data analytics, AI agents provide treasurers with powerful tools to streamline operations, optimize decision-making, and enhance overall efficiency. These technologies are not only faster and more accurate than traditional methods, but they also enable more strategic, real-time insights to stay ahead in an increasingly competitive and unpredictable financial world. 

What is Treasury Operations Management? 

Treasury Operations Management in finance refers to the processes and activities involved in managing an organization’s liquidity, financial risks, and funding needs. Key functions within treasury operations include cash management, cash flow forecasting, funding, investments, foreign exchange (FX) management, and risk management. Treasury teams focus on ensuring that an organization has the necessary liquidity to meet its financial obligations while optimizing the use of its financial resources.

Modern treasury management has evolved with technological advancements, such as cloud-based treasury management systems (TMS), which provide real-time visibility into cash positions, streamline workflows, and enhance decision-making. The integration of AI, machine learning, and robotic process automation (RPA) is also playing a growing role in automating routine tasks, improving forecasting accuracy, and managing risks more effectively.

A Brief Overview of Treasury Operations Management in Finance 

Treasury Operations Management in finance refers to the strategic oversight of an organization's financial resources to ensure effective liquidity management, minimize financial risks, and optimize returns. This area is essential for businesses to ensure they can meet their immediate financial obligations while managing cash flow efficiently. With the evolving financial landscape, treasury operations have increasingly incorporated technologies like cloud-based systems, AI, and automation tools to streamline processes and enhance decision-making. These advancements enable real-time insights into cash positions, improve forecasting accuracy, and reduce the manual workload of finance teams.

As financial markets become more volatile, effective treasury management is more important than ever. Companies are adopting these modern technologies to navigate complexities such as foreign exchange fluctuations and interest rate risks. With the rise of generative AI and advanced analytics, treasury departments are also exploring ways to improve their financial strategies by automating routine tasks and gaining deeper insights into financial trends​

  • Enables immediate analysis of financial data for quicker decision-making. 

  • Identifies potential risks early, allowing for proactive management. 

  • Automates cash positioning to ensure optimal liquidity management. 

  • Frees up resources by automating routine tasks, increasing operational efficiency.

 

Traditional vs. Agentic AI Treasury Operations Management 

Aspect 

Traditional Methods 

Agentic AI Methods 

Decision Making 

Manual analysis with limited data points 

Real-time analysis using vast datasets 

Risk Assessment 

Periodic reviews based on historical data 

Continuous monitoring with predictive analytics 

Cash Forecasting 

Spreadsheet-based calculations 

Machine learning algorithms with dynamic updates 

Investment Strategy 

Rule-based decisions 

Adaptive strategies based on market conditions 

Regulatory Compliance 

Manual checks and documentation 

Automated compliance monitoring 

Processing Speed 

Hours or days for complex analyses 

Minutes or seconds for comprehensive results 

Error Rate 

Subject to human error 

Minimal errors with automated validation 

Cost Efficiency 

High operational costs 

Reduced operational expenses 

 

Akira AI: Multi-Agent in Action 

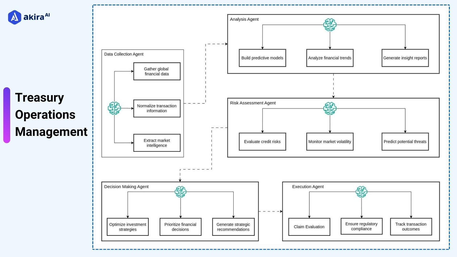
architecture-diagram-of-Treasury-Operations-Management Fig1: Architecture Diagram of Treasury Operations Management

 

  1. Data Collection Agent: This agent is responsible for gathering essential financial information from various sources. It continuously collects financial market data, monitors transaction flows, updates regulatory changes, and tracks account balances. By maintaining an accurate and up-to-date data repository, it ensures that other agents work with reliable information.

  2. Analysis Agent: The analysis agent processes the data collected, using advanced algorithms to identify patterns and trends within it. It generates actionable insights by analyzing financial activities and builds forecasting models that help predict cash flows, market movements, and credit risks, aiding in more informed decision-making.

  3. Risk Assessment Agent: Focused on safeguarding the organization, this agent evaluates various financial risks, including market and credit risks. It monitors compliance with regulatory standards and generates comprehensive risk reports, allowing the treasury to proactively address potential threats and maintain stability.

  4. Decision-Making Agent: This agent synthesizes the insights from analysis and risk assessments to support strategic decisions. It makes recommendations on investments, optimizes cash positions, and aligns actions with the organization's financial goals, balancing risk and returns effectively.

  5. Execution Agent: The execution agent carries out approved decisions, implements transactions, and records all actions. It monitors transaction outcomes to ensure alignment with financial strategies, providing a final layer of oversight to validate successful execution and identify any deviations. 

Use-Cases of Treasury Operations Management 

  • Cash Position Forecasting: This involves real-time monitoring and forecasting of cash flows to ensure funds are available when needed, without excess. Automatic bank reconciliation aligns statements and transaction records quickly while optimizing working capital helps maintain liquidity efficiently, preventing both cash shortages and idle funds. 

  • Risk Management: Treasury manages risks by assessing market exposure to factors like interest rates and currency fluctuations, helping stabilize earnings. Credit risk evaluation safeguards against defaults by analyzing counterparties’ creditworthiness, while automated fraud detection systems monitor for suspicious transactions, protecting financial assets. 

  • Investment Portfolio Management: Optimizing asset allocation and maximizing returns within set risk limits ensures the growth of surplus funds. Treasury regularly rebalances portfolios, keeping investments aligned with financial goals and responding to market changes, achieving a balance between risk and return. 

  • Liquidity Management: Effective liquidity management ensures sufficient funds are available without holding excess cash. By optimizing bank account balances and timing payments, treasury reduces borrowing costs and improves cash flow. Managing foreign exchange exposures further safeguards liquidity in international transactions. 

  • Regulatory Compliance and Reporting: Treasury ensures all operations comply with financial regulations and internal policies, reducing legal risks. Automated reporting systems produce timely reports on cash flow, investments, and risk metrics, supporting decision-making and transparency for stakeholders. 

Operational Benefits of Treasury Operations Management 

  1. Enhanced Accuracy: Leveraging automation and advanced analytics significantly improves accuracy across treasury activities. Precise cash flow predictions enhance financial planning and reduce forecasting errors by up to 95%. With accurate risk assessments, the treasury can better anticipate market shifts and credit exposures, lowering unexpected losses. 

  2. Time Efficiency: Automated data processing and streamlined workflows allow treasury teams to operate more swiftly. Fast data processing accelerates transaction handling and reporting, reducing processing times by up to 85%.

  3. Cost Reduction: Automation and optimization reduce operational costs by minimizing the need for manual intervention, saving up to 40% in labor costs. With reduced manual processing, there is less dependency on human resources for repetitive tasks, which also reduces error rates and associated correction costs. Resource allocation is optimized, ensuring efficient use of assets and working capital, ultimately lowering the organization’s financial outlay.

  4. Strategic Advantages: Improved decision-making, driven by data and predictive analytics, allows the treasury to make better investment choices, boosting returns by as much as 20%. Proactive risk management helps anticipate potential issues before they escalate, enhancing financial resilience. 

  5. Enhanced Collaboration and Visibility: Advanced treasury systems improve collaboration between departments, with data shared seamlessly across finance, procurement, and operations. This visibility, boosted by up to 75%, improves alignment on financial goals and enables a more unified approach to managing cash flow, investments, and risk. 

Technologies Transforming Treasury Operations Management 

  1. Machine Learning Platforms: Machine learning enables accurate pattern recognition and forecasting in treasury. Neural networks identify complex financial trends, predictive analytics engines offer foresight into risks, and NLP systems help analyze unstructured data from reports and communications.

  2. Automation Tools: Automation reduces manual effort and error in treasury processes. RPA handles repetitive tasks like data entry and reconciliation, smart workflows adapt to real-time changes, and automated reporting systems deliver timely insights for quick decision-making.

  3. Data Analytics Platforms: Data analytics provides real-time visibility and supports strategic decisions. Real-time analytics engines monitor cash flows and market data, business intelligence tools integrate information from multiple sources, and visualization software translates data into actionable insights.

  4. Risk Management Systems: AI-driven risk tools help predict and mitigate financial risks by analyzing market and credit data. These systems provide real-time alerts, allowing treasury teams to stay ahead of potential threats and protect financial stability. 

Future Trends of Treasury Operations Management 

  • AI and Machine Learning: AI is playing an increasingly prominent role in automating tasks such as cash flow forecasting, liquidity management, and risk analysis. These technologies help financial teams make more accurate predictions, manage complex financial data, and mitigate risks more effectively.

  • Cloud-Based Treasury Systems: The shift towards cloud platforms continues, enabling real-time access to financial data and more agile, scalable operations. Cloud-based Treasury Management Systems (TMS) provide organizations with better flexibility, reduced infrastructure costs, and the ability to integrate seamlessly with other financial systems.

  • Robotic Process Automation (RPA): RPA transforms treasury operations by automating repetitive, rule-based tasks, such as bank reconciliations and payment processing. This reduces manual errors, saves time, and allows treasury teams to focus on higher-value activities.

  • Increased Integration and Data Analytics: Integrating various financial platforms through APIs, along with enhanced data analytics capabilities, allows companies to streamline processes, improve decision-making, and gain deeper insights into financial trends. This trend is critical for optimizing cash management and risk mitigation strategies.

  • Decentralized Finance (DeFi) and Blockchain: As blockchain technology matures, some companies are exploring its use for improving transparency, security, and efficiency in treasury operations. Defi platforms are also gaining attention because of their potential to provide alternative financial solutions outside the traditional banking system.

Conclusion: AI Agents for Treasury Operations Management 

AI-driven treasury operations management represents a significant leap forward in financial technology. The integration of AI agents transforms traditional treasury functions into efficient automated processes. Organizations that adopt these technologies gain competitive advantages through improved accuracy and efficiency. 

The success of AI implementation depends on careful planning and execution. Financial institutions must invest in proper infrastructure and training. The benefits of AI adoption far outweigh the initial investment costs. As technology advances, the gap between AI-enabled and traditional treasury operations will widen. 

Table of Contents

Get the latest articles in your inbox

Subscribe Now