In the fast-paced world of industrial operations, supply chains are the lifeblood of success. A global manufacturer struggling to meet rising demand due to outdated supply chain processes—delays pile up, costs soar, and customer satisfaction plummets. Now imagine a different scenario: their operations powered by intelligent systems that predict demand, reroute shipments instantly, and automate routine tasks. This transformation is no longer a vision of the future—it’s happening today, driven by AI agents.
In this blog, we delve into how AI Teammates are re-envisioning supply chains, empowering businesses to overcome challenges like inefficiencies, delays, and escalating costs. From predictive analytics to real-time decision-making, discover how leading companies are leveraging this game-changing technology to create smarter, faster, and more adaptive supply chains that drive growth and resilience.
What is Supply Chain Optimization?
Supply chain optimization is the process of enhancing the efficiency of a company's supply chain to reduce costs, improve quality, and speed up delivery. It involves managing the flow of goods, information, and finances from suppliers to customers, ensuring that every part of the process runs smoothly.
The goal is to eliminate waste, streamline operations, and improve decision-making across the supply chain. By optimizing supply chain processes, companies can reduce delays, improve product availability, and better meet customer demands. Ultimately, this leads to lower operational costs, higher customer satisfaction, and a more competitive business model.
Key Concepts in Supply Chain Optimization
Implementing AI agents in supply chain management introduces several key concepts:
Predictive Analytics: Forecasts demand by analyzing historical data, market trends, and external factors, allowing companies to proactively adjust production and inventory levels.
Real-Time Monitoring: Ensures continuous oversight of the supply chain, identifies bottlenecks or disruptions as they occur, and enables immediate corrective actions.
Autonomous Decision-Making: Informed decisions are made without human intervention, such as rerouting shipments during delays or adjusting order quantities based on real-time sales data.
Process Automation: Automates routine tasks like order processing, inventory updates, and scheduling, reducing manual errors and focusing human efforts on strategic activities.
Example: Walmart's partnership with Symbotic to develop AI-enabled robotics for automating its supply chain exemplifies these concepts. By integrating AI agents, Walmart aims to enhance efficiency, accuracy, and scalability in its operations.
Traditional Approaches to Supply Chain Optimization
Before the advent of AI Agents, supply chain optimization relied on conventional methods:
-
Manual Data Analysis: Supply chain managers analyzed data manually, which was time-consuming and prone to errors.
-
Static Planning: Plans were based on historical data without real-time adjustments, leading to inefficiencies when unexpected changes occurred.
-
Limited Visibility: Lack of real-time data sharing across the supply chain resulted in siloed operations and delayed responses to issues.
-
Reactive Problem-Solving: Issues were addressed after they occurred, often leading to disruptions and increased costs.
-
Labor-Intensive Processes: Many tasks required significant human intervention, increasing labor costs and the potential for human error.
Impact on Customers Due to Traditional Supply Chain Management
Traditional supply chain practices often led to several customer-related challenges:
-
Delayed Deliveries: Inability to respond swiftly to disruptions caused shipping delays, affecting customer satisfaction.
-
Stockouts or Overstocks: Poor demand forecasting led to either unavailability of products or excess inventory, both detrimental to customer experience.
-
Inconsistent Product Quality: Lack of real-time quality control mechanisms resulted in variable product quality reaching customers.
-
Limited Transparency: Customers had minimal visibility into order status, leading to uncertainty and decreased trust.
-
Higher Costs: Inefficiencies in the supply chain often translated into higher prices for consumers.
Akira AI: Multi-Agent in Action
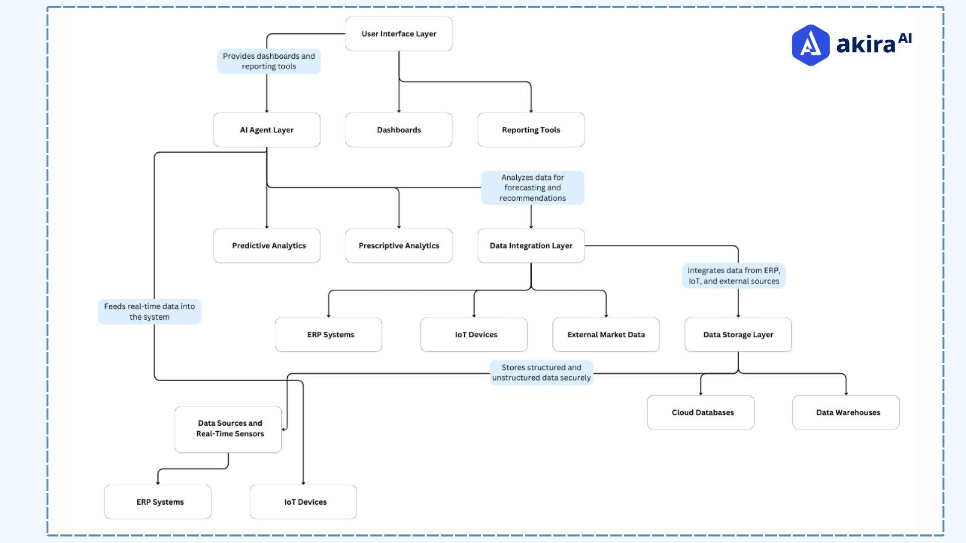
Implementing AI agents in supply chain optimization involves a structured architecture:

Fig1: Architecture Diagram of Supply Chain Optimization
-
Predictive Agent: This agent analyzes past and current data to forecast demand, anticipate disruptions, and identify trends, allowing businesses to make informed decisions and mitigate risks.
-
Prescriptive Agent: By offering actionable recommendations, this agent helps optimize routes and adjust inventory levels, ensuring the supply chain operates efficiently and cost-effectively.
-
Integration Agent: This agent ensures smooth communication across various parts of the supply chain by integrating data from different sources like internal systems, external markets, and inventory updates, creating a cohesive flow of information.
-
User Dashboard Agent: Providing real-time insights, this agent offers dashboards and reporting tools, enabling users to track key metrics, shipments, and performance, empowering them to make timely decisions.
-
Monitoring Agent: This agent continuously collects data on inventory, equipment status, and environmental conditions, ensuring that the system is always up to date and that potential issues are addressed quickly.
These agents work together seamlessly to optimize the entire supply chain process, improving decision-making and operational efficiency.
Prominent Technologies in Supply Chain Optimization
The evolution of supply chain management has been influenced by several key technologies:
-
Machine Learning (ML): ML algorithms analyze historical data to improve predictions over time. In supply chain optimization, ML can help forecast demand, anticipate delays, and improve product distribution strategies.
-
Internet of Things (IoT): IoT devices track the real-time status of goods, inventory, and equipment. Sensors monitor conditions such as temperature or humidity during transportation, ensuring product quality and providing actionable insights for proactive adjustments.
-
Blockchain: Blockchain ensures transparency and traceability across the supply chain. It authenticates transactions and tracks goods from origin to destination, enhancing trust, reducing fraud, and improving the security of transactions.
-
Agent-based Process Automation (APA): APA uses autonomous agents to perform tasks such as monitoring inventory levels, handling customer orders, and managing supply chain processes. These intelligent agents can make real-time decisions, improving efficiency and reducing manual intervention.
-
Cloud Computing: Cloud technology offers scalable storage and computing power for handling vast amounts of data generated by supply chain operations. It enables real-time collaboration, data sharing, and seamless communication between stakeholders.
Successful Implementations of AI Agents in Supply Chain Optimization
-
Walmart’s Predictive Analytics: Walmart employs AI agents to forecast demand and optimize inventory levels across its vast network of stores. These AI-powered agents use historical sales data and external factors (such as weather and local events) to predict demand, allowing the company to stock the right products at the right time and reduce overstock or stockouts.
-
Amazon’s Warehouse Optimization: Amazon has successfully integrated AI agents in its fulfillment centers to streamline warehouse operations. These agents manage inventory, optimize shelf placement, and automate order picking. AI-driven robots move products efficiently, ensuring that items are retrieved and shipped quickly, which improves overall delivery speed.
-
DHL’s Smart Supply Chain: DHL uses AI-powered agents to monitor and optimize logistics in real-time. These agents track shipments, identify potential disruptions (such as delays or inventory shortages), and suggest alternative routes or solutions to minimize disruptions. The system improves on-time deliveries and reduces operational costs.
-
Maersk’s Container Tracking: Maersk uses AI agents to track containers in real-time. These agents analyze the data from IoT sensors embedded in containers and shipping vessels, providing insights into the status of shipments. This helps in preventing delays, improving security, and ensuring timely deliveries.
-
Unilever’s Demand Forecasting: Unilever utilizes forecast demand across its product portfolio. These agents analyze consumer behavior, market trends, and external factors to predict sales, enabling the company to optimize production and reduce waste. This results in more efficient resource allocation and improved supply chain performance.
These implementations showcase the transformative power of AI agents in improving accuracy, reducing costs, and enhancing decision-making across various stages of the supply chain.
How AI Agents Supersede Other Technologies
While the aforementioned technologies have significantly improved supply chain operations, AI agents offer distinct advantages:
-
Dynamic Demand Forecasting: AI agents will leverage granular and dynamic data sources like weather patterns and consumer sentiment to predict demand more accurately, enabling businesses to respond swiftly to changing market conditions.
-
Fully Autonomous Supply Chains: Supply chains will become fully automated, with dynamically managing procurement, inventory, and logistics without requiring human intervention, ensuring greater efficiency and agility.
-
Cross-Industry Integration: Agentic AI will connect supply chains across industries, enabling seamless data sharing and collaboration, which will optimize multi-tier networks and improve overall operational coordination.
-
Personalized Supply Chain Solutions: Agents will offer tailored optimization strategies for businesses by adapting to specific industry needs, customer behaviors, and regional requirements, ensuring a more customized approach to supply chain management.
-
Collaborative AI Networks: It will work as interconnected networks, sharing insights and actions across systems and functions, leading to a synchronized, resilient, and self-improving supply chain ecosystem,
Conclusion: AI Agents for Supply Chain
The integration of AI agents into supply chain optimization is revolutionizing industrial automation by enhancing efficiency, reducing costs, and improving customer satisfaction. Predictive analytics enables precise demand forecasting, while real-time monitoring ensures prompt identification of disruptions and bottlenecks.
Autonomous decision-making allows for seamless adjustments, such as rerouting shipments or optimizing inventory levels. These advancements empower businesses to streamline operations and respond effectively to market fluctuations.
Next Steps in Industrial Automation
Talk to our experts about implementing Agentic AI systems to revolutionize supply chains with Agentic Workflows and Decision Intelligence, automating and optimizing industrial operations for enhanced efficiency and resilience.