AI Agents: The Key to Effective Semantic and Multilingual Search

Dr. Jagreet Kaur | 24 January 2025

AI Agents: The Key to Effective Semantic and Multilingual Search
12:52

A small business owner in Spain trying to expand their market to Japan or a researcher in India seeking critical information from a database in Germany. Traditional search systems often act as barriers, delivering incomplete or irrelevant results due to language gaps or a lack of contextual understanding. These challenges aren't just frustrating—they limit growth, innovation, and global collaboration.

At the heart of this issue lies the need for smarter search solutions—ones that don’t just read words but understand them, ones that speak every language and cater to every query with precision. This is where semantic and multilingual search come into play.

In this blog, we’ll explore how these AI Agents are redefining search experiences for businesses and individuals alike.

What is Semantic and Multilingual Search? 

Semantic and multilingual search refer to advanced search techniques that enhance information retrieval by focusing on understanding the meaning behind queries and processing them across different languages.

Semantic search

It moves beyond simple keyword matching, focusing on the intent and context of a user’s query. It interprets the relationships between words and concepts, ensuring more relevant and accurate results. This approach allows search systems to deliver results that align with the user's needs, even if the query is complex or ambiguous.

Multilingual search

This Search enables users to access information in multiple languages. Understanding and translating content across languages while preserving meaning ensures that users can retrieve relevant results regardless of the language they use to query the system. Combining these two techniques ensures that users can find accurate, context-aware information, no matter their language or how they phrase their searches. This improves the search experience and makes information more accessible globally.

introduction-iconKey Concepts of Multilingual Search
  1. Semantic Understanding: Focuses on the meaning behind queries, allowing systems to deliver more relevant search results by interpreting context and relationships between words.

  2. Contextual Relevance: Delivers more precise search results by considering factors like user intent, location, and previous behavior, ensuring answers align with specific needs.

  3. Multilingual Search Capability: Enables accurate search results across multiple languages, ensuring meaning and context are preserved for global users, regardless of language.

  4. Knowledge Graphs and Semantic Indexing: Organizes knowledge to link related concepts, making it easier to retrieve context-aware, relevant information by understanding relationships between terms.

  5. User Intent Recognition: Recognizes the goal behind a query, whether informational or transactional, to provide results that truly meet the user’s needs, enhancing accuracy.

Traditional Approach to Semantic and Multilingual Search for Accurate Information Retrieval 

  1. Manual Translation and Bilingual Dictionaries: Early systems relied on manually curated bilingual dictionaries, which were labour-intensive to maintain and update. Static translations often lead to inaccuracies, especially with context-dependent terms or idiomatic expressions.

  2. Keyword Matching-Based Retrieval: Content indexing relied on exact keyword matching, making it challenging to handle synonyms, term variations, and morphological differences (e.g., "run" vs. "running"). Queries with slight variations often failed to return relevant results.

  3. Rule-Based Translation Systems: Rule-based systems use predefined grammar and syntax rules for translation and search. These were rigid and unable to adapt to new language trends, requiring manual updates, making them time-consuming and inefficient. 

  4. Statistical Models for Cross-Language Retrieval: Statistical models like phrase-based machine translation improved results by using word co-occurrence but still failed to capture the deeper meaning behind queries, often misinterpreting user intent. 

  5. Lack of Contextual Understanding: Traditional systems could not understand context, leading to errors in handling polysemy (e.g., "bank" as a financial institution vs. a riverbank) and ignoring nuances such as word order or cultural references. 

  6. Challenges with Multilingual Search: Cross-lingual retrieval required maintaining separate translation models for each language pair, which was inefficient and hard to scale. Translations often lacked semantic consistency, and multilingual support was limited to major languages, excluding regional ones.

Impact on Customers Due to Traditional Methods  

Traditional semantic and multilingual search methods had several drawbacks impacting user experience. Key challenges included:

  1. Poor Search Accuracy: Users often receive irrelevant or incomplete results due to systems relying on literal keyword matching. These methods struggle to understand search intent, leading to errors when handling synonyms or complex queries.

  2. Language Barriers: Content in different languages was either inaccessible or poorly translated, limiting users to resources in their native language. This often resulted in inaccurate or incomplete information, especially for non-native speakers. 

  3. Time-Consuming Search Process: Users spent excessive time rephrasing queries to fit rigid systems or manually sorting through irrelevant results. This inefficiency hindered productivity, especially for tasks requiring precise information retrieval.

  4. Inconsistent User Experience: Search results were unpredictable, varying significantly based on the query language. Multilingual users experienced frustration when the same query produced different results across languages, eroding trust in the system’s reliability.

  5. Exclusion of Lesser-Known Languages: Traditional search systems focused mainly on widely spoken languages, neglecting regional or less common ones. This excluded users from linguistically diverse communities, limiting access to vital information. 

  6. Missed Opportunities for Personalization: Traditional methods lacked personalization, failing to adapt to user preferences or past behaviour. Without intent modelling, search results remained generic, reducing overall satisfaction.

The inefficiencies of traditional systems hindered user satisfaction and access to information, emphasizing the need for more advanced search solutions that understand intent, bridge language gaps, and deliver consistent, relevant results. 

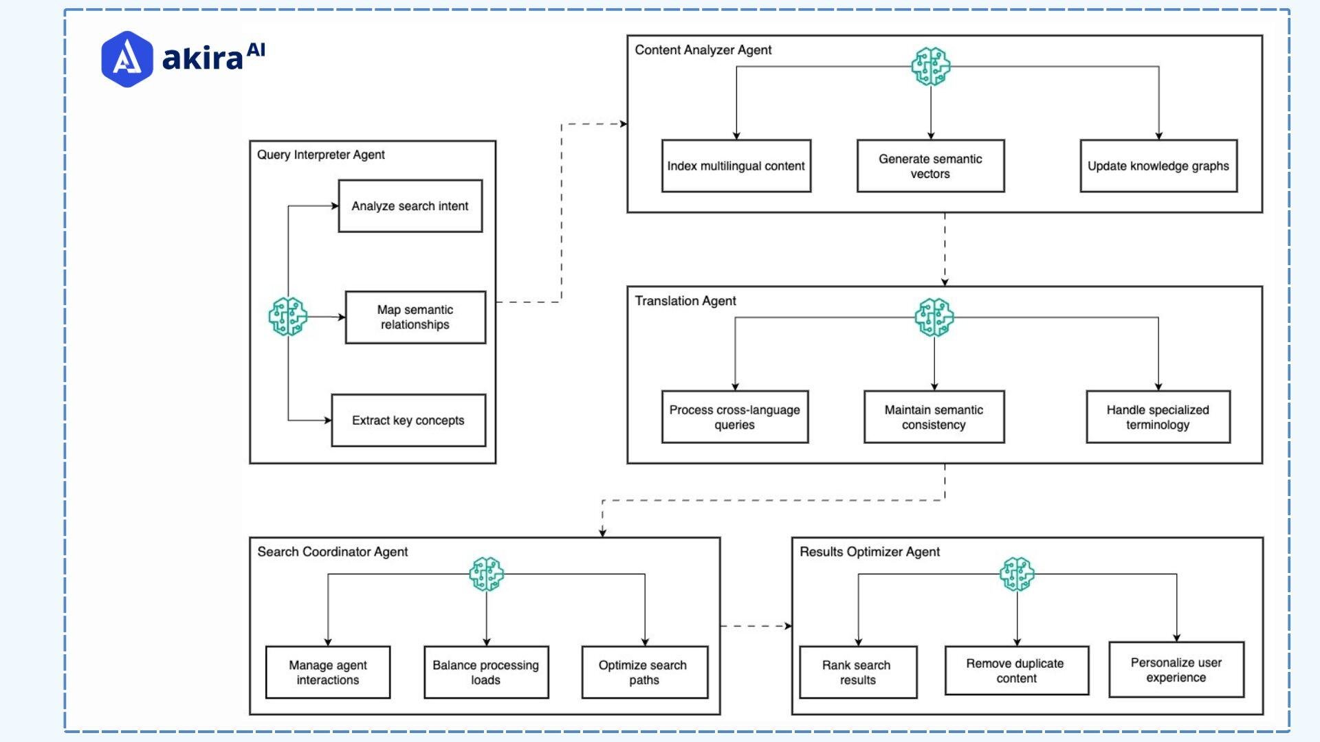
Akira AI in Action: Multi-Agent System

Akira AI employs a multi-agent system to handle complex queries efficiently and accurately, leveraging the power of collaboration between specialized agents. Here's a closer look at each agent and its role

architecture-diagram-of-multilanguage-searchFig1: Architecture Diagram of Multilingual Search 

 

  1. Intent Understanding Simplified: The Query Interpreter Agent analyzes the context of the user’s query to identify key concepts. It resolves ambiguities and clarifies vague inputs, ensuring precise query interpretation for further processing.

  2. Content Structuring Enhanced: The Content Analyzer Agent organizes and indexes content in multiple languages for efficient retrieval. It creates semantic vectors and updates knowledge graphs. This structure ensures the content is accessible and relevant.

  3. Seamless Language Translation: The Translation Agent bridges language gaps, ensuring consistency between the original query and its translated content. It handles domain-specific terms and idiomatic expressions, guaranteeing accurate results across different languages.

  4. Optimized Workflow Coordination: The Search Coordinator Agent orchestrates interactions between all agents. It manages processing loads, optimizing search paths for efficiency. This ensures seamless integration and timely delivery of search results.

  5. Refined Result Delivery: The Results Optimizer Agent ranks search results by relevance, removes duplicates, and personalizes outputs. It ensures the final results are user-centric and highly relevant, maximizing user satisfaction with accurate search outcomes.

Prominent Technologies in This Space of Multilingual Search 

  1. Neural Machine Translation (NMT): NMT leverages deep learning models to translate entire sentences, preserving context and nuances and offering more accurate translations than traditional methods.

  2. BERT and Transformer Models: These pre-trained models capture intricate semantic relationships within the text by understanding the context of words based on their surrounding text, significantly improving search accuracy.

  3. Knowledge Graph Technologies: Knowledge graphs organize information in a way that allows systems to understand and visualize the connections between entities, improving search results by recognizing relationships beyond keywords.

  4. Vector Search Engines: These systems transform text into high-dimensional vectors that enable semantic search by measuring the similarity between concepts, facilitating more relevant and context-aware search results. 

How AI Agents Supersede Other Technologies 

AI agents offer distinct advantages that make them superior to traditional technologies in semantic and multilingual search: 

  1. Enhanced Contextual Understanding: Future technologies will be able to grasp the full context behind user queries, not just the specific words used. This will allow for more nuanced and accurate responses, ensuring that the meaning behind a question is fully understood and addressed, even when the query is ambiguous or complex.

  2. Multilingual Proficiency: Technologies can handle and deliver information in multiple languages, preserving meaning and context across linguistic boundaries. This advancement ensures that users can access and understand information in their preferred language without losing the essence or relevance of the content.

  3. Autonomous Problem-Solving: In the future, systems will independently identify and resolve issues without human intervention. This will eliminate delays and reduce errors, as these systems will proactively handle problems as they arise, optimizing performance and maintaining smooth operations.

  4. Personalized and Predictive Experiences: Technologies can anticipate user needs based on previous interactions, creating highly personalized and efficient experiences. By understanding user preferences and behaviours, these systems will deliver content and services that align with individual expectations, enhancing satisfaction and engagement.

  5. Real-Time Collaboration and Automation: Collaboration tools will evolve to automate workflows and synchronize tasks in real-time across various platforms. This will streamline operations, enhance communication, and ensure that tasks are completed with minimal delays, improving efficiency and productivity across teams and organizations.

This combination of adaptability, efficiency, and contextual intelligence positions AI agents as a transformative force in modern information retrieval. 

Successful Implementations of AI Agents 

Google Search

Google has included the Natural Language Processing (NLP) Agent and Knowledge Graphs to enhance its search capabilities. These systems enable understanding user queries with semantic context, even across multiple languages. By continuously improving query interpretation and content indexing, Google provides more accurate and context-aware search results, even when users input complex, ambiguous, or multilingual queries.

Microsoft Azure Cognitive Services

Microsoft Azure uses AI agents within its Cognitive Services suite, particularly for multilingual search and content understanding. These agents leverage semantic search algorithms to retrieve relevant information from large, multilingual datasets. Azure’s agents can process and return results in multiple languages, ensuring high-quality information retrieval for global users while preserving contextual meaning.

Amazon Alexa

Amazon’s Alexa AI has implemented semantic search technology to understand better and respond to voice commands. Alexa’s AI agents work with multilingual and multimodal data sources, providing more accurate answers in the user’s preferred language. By continuously learning from diverse interactions, Alexa refines its ability to retrieve and present information in real time, offering highly relevant and localized search results.

IBM Watson Discovery

IBM Watson Discovery leverages AI agents to optimize document search and retrieval in multiple languages. It incorporates semantic search capabilities to understand user queries in context rather than relying on exact keyword matches. Watson’s AI agents structure and index vast amounts of unstructured data, enabling organizations to retrieve highly accurate, multilingual information relevant to their needs.

Elasticsearch with Natural Language Processing

Elasticsearch employs semantic search algorithms and AI-driven natural language processing to enhance information retrieval. Using AI agents, Elasticsearch can better understand and interpret queries in various languages, extracting meaningful results from complex datasets. By indexing content with semantic vectors and updating knowledge graphs, Elasticsearch provides more accurate and contextually relevant search outcomes for users worldwide.

Next Steps in Knowledge Bases

Talk to our experts about implementing AI Agents: The Key to Effective Semantic and Multilingual Search. Discover how industries and departments are leveraging AI-driven workflows and decision intelligence to deliver accurate, context-aware, and multilingual search results, enhancing efficiency and user satisfaction.

 

 

Table of Contents

Get the latest articles in your inbox

Subscribe Now