How AI Agents Improve FMCG Consumer Behaviour Forecasting

Dr. Jagreet Kaur | 04 February 2025

How AI Agents Improve FMCG Consumer Behaviour Forecasting
14:35

The FMCG industry thrives on efficiency and speed, and accurate consumer behaviour prediction is central to both. Outdated methods of forecasting a market’s needs are not sufficiently effective when creating a strategy for the constantly evolving consumer. Fortunately, AI-based analytics is trying to provide a more dynamic and accurate solution for controlling all these variables.

By using AI teammates to predict consumer buying behaviour, FMCG companies can anticipate shifts in demand, optimize inventory management, and reduce the chances of overstocking or understocking. This blog will explore how AI agents streamline consumer behaviour analysis for faster, more accurate decision-making. 

What is Consumer Behavior? 

Consumer behaviour prediction in the FMCG industry involves anticipating how consumers will respond to various stimuli, such as changes in product offerings, pricing, or marketing strategies. In an environment with a high level of consumer and buying behaviour, decision-making is fast and imperative, and it is essential for organizations to forecast. By assessing consumer buying behaviour, companies can estimate future consumer purchases while highlighting mannerisms that lead to increased profitability. 

FMCG companies rely on consumer behaviour analysis to align their products with consumer needs, optimize supply chains, and create personalized marketing strategies. The measure of consumer behaviour assists firms in delivering satisfaction to their clients and minimizing costs by avoiding wastage or excess production due to inadequate demand. 

introduction-iconKey Concepts of Consumer Behavior Prediction

Several key concepts form the foundation of consumer behavior prediction: 

  • Consumer Behavior Patterns: This concept focuses on identifying the recurring patterns in how consumers make purchasing decisions. Based on past behavior, patterns of interactions can be developed to offer an understanding of what a particular consumer is expected to select in the future, making forecasting of demand more efficient. 

  • Psychographics and Consumer Preferences: Beyond simple socio-demographic data, psychographic data relates to consumers' beliefs, interests, activities, and personalities that affect consumption.

  • Data-Driven Insights and Predictive Analytics: Predicting customer behavior today relies heavily on data-driven models and predictive analytics. These techniques analyze large datasets—gathered from both historical behavior and real-time interactions—to forecast how customers will act under certain conditions, enabling businesses to optimize marketing, inventory, and customer experiences. 

  • Consumer Decision-Making Process: This concept involves understanding the stages consumers go through when making purchase decisions, such as need recognition, information search, evaluation of alternatives, and the final purchase decision.

  • Real-Time Behavioral Tracking: Real-time monitoring of consumer behavior is a growing trend in predictive analytics. By capturing and analyzing consumer interactions on digital platforms, businesses can adjust their strategies instantaneously, responding to shifts in preferences or behaviors as they happen. 

Traditional Way of Consumer Behavior Prediction  

Traditionally, organizations operating within the FMCG industries have relied on traditional approaches to predict consumers’ behaviour. Such approaches as historical data, questionnaires, and market research are helpful but usually do not provide for subtle and timely changes in consumers’ behaviours. Let’s explore how these traditional methods work and their limitations: 

  1. Dependence on Historical Data: Traditional methods rely heavily on past sales data, surveys, and market research to predict future consumer behaviour. These insights are based on historical trends and may not accurately capture evolving consumer buying behaviour. 

  2. Manual Data Collection: Companies using traditional approaches gather and process data in a more primitive way, for example, by writing implements. This process slows the response time to changes in consumers’ behaviour trends. 

  3. Statistical Models for Prediction: In consumer behaviour analysis, statistical models are used to reason out patterns, but due to the complexity of real-time variables, they are not usually preferred. Thus, they don’t always adequately foresee the newest trends in consumer behaviour. 

  4. Inability to Adjust to Real-Time Shifts: Traditional methods do not allow for on-the-fly adaptation to changing consumer moods or other market shifts. This, in turn, results in more time wasted in decision-making, leading to more missed opportunities in the fast-moving consumer goods industry.

  5. Prone to Human Error and Bias: Manual data interpretation in traditional methods is often subject to human error and bias, resulting in inaccurate predictions. These flaws can lead to misaligned marketing strategies and incorrect product forecasting in the FMCG sector.

Discover how AI Agents is revolutionizing logistics by transforming customer service with automation, personalization, and efficiency.

Impact on Customers Due to Traditional Methods

While traditional consumer behaviour prediction methods may have been effective in the past, they often lead to negative consequences for both businesses and customers. Inaccurate predictions or delayed responses can harm the customer experience, leading to inefficiencies and dissatisfaction. Here's how traditional methods impact customers in the FMCG sector: 

  • Inaccurate Product Availability: When managers make forecasts based on incorrect data collected for prior periods, the need for more or less stock would be wrong, affecting availability. This leads to low customer satisfaction and sales loss in the FMCG segment. 

  • Irrelevant Product Offerings: Traditional methods often fail to offer the right products at the right time, resulting in irrelevant offerings that don't align with consumer buying behaviour. This misalignment damages customer satisfaction and loyalty in the FMCG industry. 

  • Poor Customer Experience: A misforecast of customer behaviour trends may mean that the customer does not find what he or she is looking for and is frustrated. This decreases customer satisfaction and, in turn, affects the reputation of the respective brand in the FMCG industry. 

  • Decreased Brand Loyalty: Consumer behaviour expectations are rarely met when consumers do not develop loyalty and trust in the products from certain brands. This, however, is lethal in the FMCG industry since consumers can easily dump a brand that is not favourable to them in favour of one with a more reliable supply chain system.

  • Wasted Marketing Resources: Traditional methods often result in marketing campaigns that don't resonate with target audiences, wasting valuable resources. Poorly targeted marketing strategies based on inaccurate consumer behaviour analysis can decrease ROI for FMCG companies. 

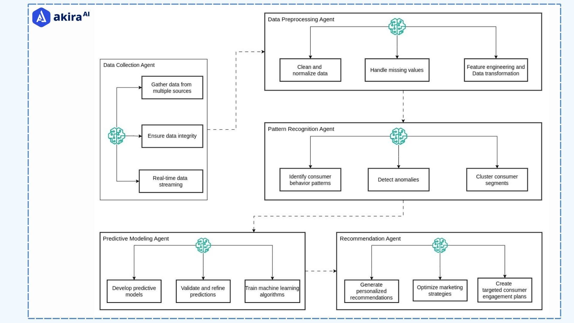
Akira AI: Multi-Agent in Action

architecture-diagram-of-fmcg Fig1: Architecture Diagram of FMCG

 

Akira AI takes AI-driven consumer behaviour prediction to the next level by using a multi-agent system to handle various tasks simultaneously, each agent playing a specialized role. These agents work together under the supervision of a master orchestrator, ensuring seamless coordination and improved efficiency. The key agents used in Akira AI include: 

  1. Master Orchestrator: The Master Orchestrator oversees the entire multi-agent system, ensuring that each agent operates harmoniously. It coordinates the actions of the other agents, manages data flow, and ensures optimal performance, enabling a seamless and efficient workflow for consumer behaviour prediction. 

  2. Data Collection Agent: The Data Collection Agent collects vast amounts of consumer data from various touchpoints, such as social media, e-commerce platforms, and in-store interactions. The data is then pre-processed to remove noise and ensure its quality. 

  3. Prediction Agent: The Prediction Agent uses machine learning models to analyze the data and predict consumer behaviour, identifying trends and forecasting product demand. It provides insights into which products are likely to be popular and when. 

  4. Segmentation Agent: The Segmentation Agent categorizes consumers into different segments based on demographics, buying habits, and preferences. By understanding each segment's unique needs, businesses can tailor their marketing strategies more effectively. 

  5. Recommendation Agent: The Recommendation Agent leverages AI to provide personalized recommendations to consumers. It suggests products based on individual preferences and past purchases, enhancing the shopping experience. 

  6. Optimization Agent: The Optimization Agent uses AI algorithms to optimize pricing, inventory levels, and production schedules. By predicting demand and adjusting supply chains in real-time, the optimization agent ensures that businesses meet customer needs without overstocking or understocking. 

Prominent Technologies in AI-Driven Consumer Behavior Prediction  

As AI technologies evolve, they have become integral in revolutionizing consumer behaviour prediction. Some of the prominent technologies driving this change include: 

  • Machine Learning (ML) for Consumer Insights: ML algorithms can analyze vast consumer data to identify hidden patterns and predict future behaviour. These algorithms can adapt over time, improving the accuracy of predictions as more data is gathered. 

  • Natural Language Processing (NLP) for Sentiment: NLP helps AI systems understand and analyze consumer sentiment through text, such as reviews or social media posts. This provides valuable insights into how consumers feel about products and brands. 

  • Predictive Analytics for Future Behavior: This technique uses historical data to predict future consumer behaviour. By applying statistical models and machine learning techniques, predictive analytics can more accurately forecast demand, customer preferences, and market trends. 

  • Real-Time AI-driven Analytics: This encompasses various AI tools that analyze consumer data in real-time to provide actionable insights, such as demand forecasting, personalized recommendations, and customer segmentation. 

Successful Implementations of AI Agents in the Fast-Moving Consumer Goods 

Several FMCG companies have successfully integrated AI agents into their operations to enhance consumer behaviour prediction and overall efficiency. For example: 

  • PepsiCo: PepsiCo's application of AI in demand forecasting has transformed its production and inventory management processes. By using machine learning models that analyze historical sales data alongside external factors like weather conditions, PepsiCo can accurately predict consumer demand. This capability allows for more efficient production scheduling and reduces waste due to overproduction. 

  • Kraft Heinz: Kraft Heinz has embraced AI to enhance consumer recipe personalisation. The company can suggest tailored recipes that incorporate its products by analysing individual preferences and dietary restrictions. This initiative fosters a deeper connection with consumers and encourages them to explore a variety of culinary uses for Kraft Heinz products.

  • Walmart: Walmart integrates AI-powered robots in its warehouses to optimize inventory management. These robots scan shelves, monitor inventory levels, and automate restocking processes, which boosts productivity and efficiency while minimizing operational costs.

Transform Your Ideas Into Stunning Designs with AgentSketch

agentic-ai-workflows

Future Trends: How AI Agents Supersede Other Technologies 

As AI technology evolves, we expect AI agents to become even more sophisticated in predicting and influencing consumer behaviour. Key trends in the future of AI in FMCG include: 

  1. Hyper-Personalized Marketing: Businesses can leverage deep insights into consumer preferences, creating content and product recommendations that resonate on an individual level. This approach leads to stronger customer loyalty and higher conversion rates.

  2. Real-Time, Data-Driven Decisions: Using AI-powered analytics, FMCG companies can instantly adjust to shifts in consumer behavior and market conditions, staying ahead of the competition. This agility enables them to optimize their marketing, pricing, and stock levels in real time.

  3. Enhanced Customer Interaction: Personalized experiences will go beyond basic recommendations, offering tailored customer support and solutions based on a consumer’s specific needs and previous interactions. This will increase customer satisfaction and build lasting relationships.

  4. Seamless Workflow Automation: Automation tools will streamline complex operations, from pricing adjustments to supply chain management, reducing the chance of human error. This results in more efficient and cost-effective business practices.

  5. Smarter Demand and Supply Management: With predictive capabilities, companies can accurately forecast shifts in consumer demand and adjust inventory levels, ensuring products are available without overstocking. This leads to cost savings and improved customer satisfaction by avoiding stockouts or excess inventory.

Conclusion: AI Agents for FMCG

With AI-driven analytics, FMCG companies can predict consumer behaviour trends with remarkable precision. By implementing AI agents, businesses can gain valuable insights that improve operational efficiency, reduce risks, and enhance customer experiences. As AI technology advances, its role in consumer behaviour prediction will only grow, making it an essential tool for FMCG companies looking to succeed in an increasingly competitive market. Thanks to the power of AI teammates, the future of the FMCG industry is driven by smarter, data-informed decision-making. 

Next Steps with AI Agents

Talk to our experts about implementing AI agents to enhance FMCG consumer behaviour forecasting, leveraging intelligent data analysis to predict trends, optimize inventory, and drive targeted marketing strategies, ensuring more accurate decision-making and improved responsiveness.

Table of Contents

Get the latest articles in your inbox

Subscribe Now