Why AI Agents Are Essential for Enterprise Data Cleaning

Dr. Jagreet Kaur | 20 February 2025

Why AI Agents Are Essential for Enterprise Data Cleaning
11:07

A global e-commerce company once launched a highly anticipated holiday discount campaign. Everything seemed perfect—except for one issue: the customer database was riddled with duplicate accounts, outdated addresses, and incorrect pricing data. Orders were delayed, shipments went to the wrong locations, and customers were charged incorrect amounts.

The aftermath? Frustrated buyers, canceled orders, and a PR nightmare. The company spent months repairing relationships and fixing data errors that could have been prevented.

This scenario isn’t rare. This blog explores how Agentic AI-powered data cleaning enhances business operations, eliminates inefficiencies, and ensures high-quality data at scale. Learn how enterprises can leverage AI agents to streamline workflows, cut costs, and drive data-driven success.

What is Data Cleaning? 

Data cleaning refers to the systematic process of identifying and correcting inaccuracies, inconsistencies, and incompleteness in datasets to ensure their quality for analysis. High-quality data is vital for producing reliable insights and making informed decisions. 

This process involves several tasks, including handling missing values, removing duplicate entries, standardizing data formats, and correcting errors. Beyond this, data cleaning is part of the broader data preparation process, which includes transforming raw data into an analysis-ready format. This can involve data normalization, feature engineering, and the creation of derived variables that add analytical value.  

Why is Data Cleaning Important?

  • Improves data accuracy and reliability.

  • Enhances model performance in machine learning.

  • Prevents misleading insights in data analysis.

  • Saves time and resources in decision-making.

introduction-iconKey Concepts of Data Cleaning

Several transformative concepts are reshaping the data cleaning process, streamlining tasks and improving efficiency through automation: 

  • Data Accuracy: Ensuring that all data is correct, valid, and free from errors to maintain reliability in analysis.
  • Data Consistency: Standardizing values and formats across datasets to eliminate contradictions and discrepancies.
  • Handling Missing Data: Identifying and filling in gaps through imputation or removal to maintain dataset completeness.
  • Duplicate Removal: Detecting and eliminating redundant records to prevent biases and inefficiencies in data processing.
  • Outlier Detection: Identifying and managing extreme values that may distort analysis or indicate errors.

Traditional Data Cleaning Methods: Limitations and Challenges

Before the advent of AI-driven solutions, data cleaning was a labor-intensive process that relied heavily on manual effort and simple tools. While functional, these methods often proved inefficient and prone to errors. 

  1. Manual Data Inspection: Analysts spent hours reviewing datasets for errors and inconsistencies, making the process slow and error prone. Fatigue and oversight often led to missed issues or incorrect corrections.

  2. Basic SQL Scripts: SQL queries identified common issues but lacked flexibility and adaptability. As data grew more complex, maintaining and updating these scripts became cumbersome. 

  3. Rule-Based Systems: Pre-set rules addressed basic issues but were static and inflexible, unable to handle complex or evolving data patterns, leading to gaps in data quality.  

  4. Spreadsheet Manipulation: Excel was used for cleaning small datasets, but it became inefficient as data volume grew. Spreadsheets lacked scalability and increased the risk of errors in large-scale projects. 

These outdated approaches created bottlenecks in data workflows, leading to inefficiencies. 

Business Impact of Outdated Data Cleaning Approaches

The limitations of traditional data cleaning methods directly impacted organizations and their customers, resulting in significant challenges: 

  1. Time Delays: Manual data cleaning is time-consuming, often causing delays in critical projects and decision-making. In industries like finance and healthcare, this can lead to missed opportunities or poor outcomes.

  2. Resource Drain: Analysts spend too much time on repetitive tasks (e.g., fixing duplicates, formatting errors), leaving less time for high-value activities like analysis and strategy, leading to inefficient use of skilled resources.

  3. Inconsistent Results: Human error in manual cleaning creates inconsistent and unreliable datasets, undermining the accuracy of insights and eroding trust in data-driven decisions. 

  4. Scalability Issues: As data volumes grow, traditional cleaning methods struggle to keep up, leading to incomplete or delayed cleaning, particularly in big data environments.

  5. High Costs: Relying on manual labor for data cleaning increases financial costs, diverting resources from innovation or customer-focused initiatives, which reduces overall efficiency and profitability. 

Akira AI: Multi-Agent in Action 

AI agents are designed to handle specific aspects of data cleaning, each playing a crucial role in the overall process: 

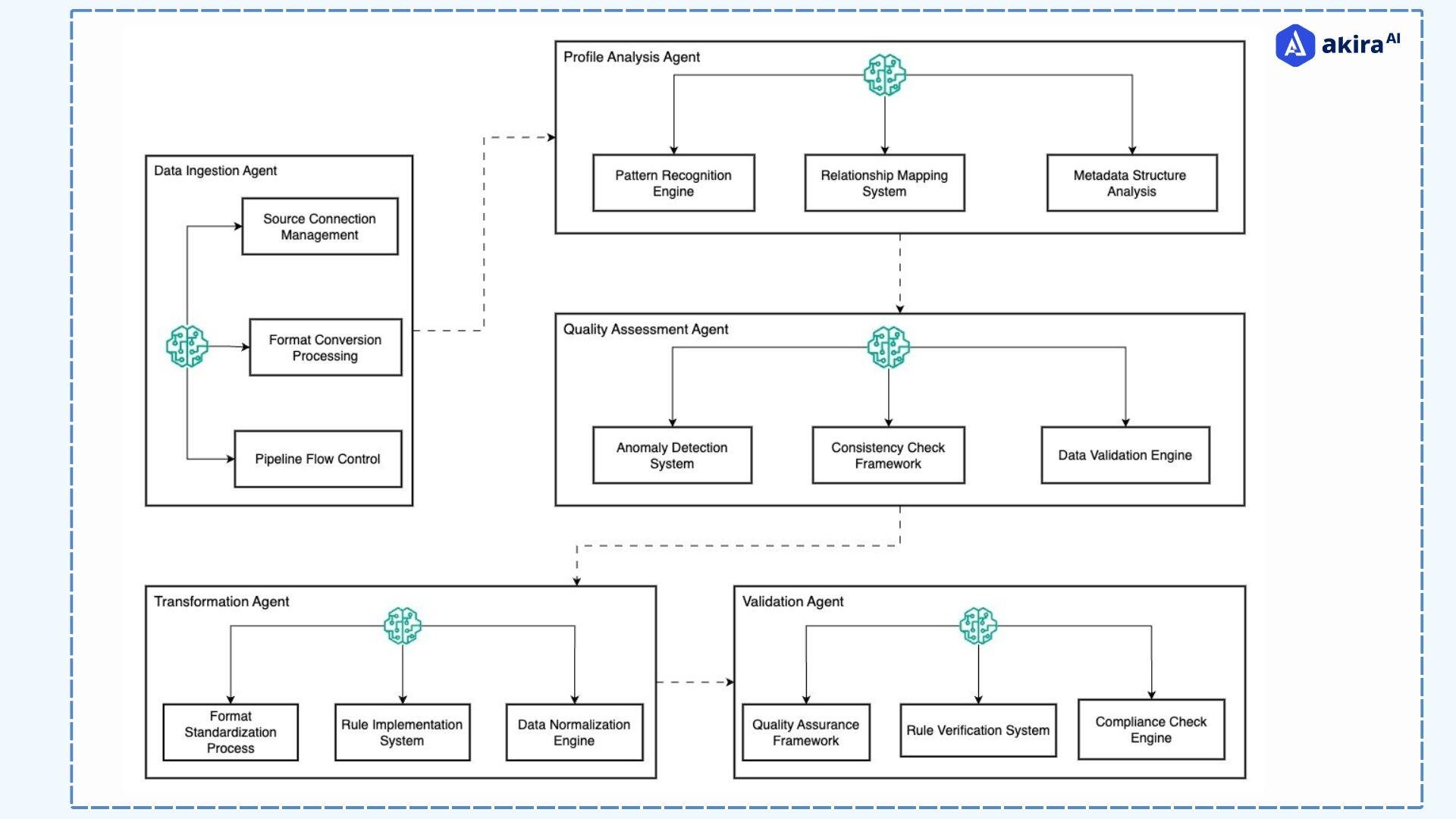
architecture-diagram-of-data-cleaningFig1: Architecture Diagram of Data Cleaning

 

1. Data Ingestion Agent: This agent connects to multiple data sources, such as databases, APIs, and cloud storage. It processes various file formats, enabling smooth data integration and real-time streaming. Additionally, it structures raw data into pipelines for efficient processing.

2. Profile Analysis Agent: By analyzing dataset structures, this agent identifies data types, relationships, and patterns. It maps dependencies, detects anomalies, and generates metadata profiles. These insights guide the cleaning and transformation process for higher data accuracy.

3. Quality Assessment Agent: Responsible for identifying missing values, duplicates, and outliers, this agent enhances data integrity. It ensures consistency across datasets by flagging errors and discrepancies. Its analysis improves reliability for downstream processes and decision-making.

4. Transformation Agent: This agent applies business rules to clean and standardize data, ensuring consistency and usability. It normalizes formats, removes redundancies, and fills in gaps for seamless processing. The structured output makes the data ready for analytics and reporting.

5. Validation Agent: Ensuring quality and accuracy, this agent verifies transformations and checks adherence to business rules. It identifies inconsistencies and generates reports to confirm data completeness. This final validation guarantees that processed data meets operational and analytical requirements.

Prominent Technologies in the Space of Data Cleaning

The growing demand for reliable data preparation has led to the development of several technologies aimed at addressing traditional data cleaning challenges: 

  1. ETL Tools automate the extraction, transformation, and loading (ETL) of data, simplifying the management of data pipelines. However, they often require manual configurations and may struggle with complex or unstructured datasets.

  2. Data Quality Software focuses on validating and cleansing data to ensure consistency and accuracy, often using automated error detection and standardization. While effective for specific tasks, their rule-based approach can limit adaptability to new or unexpected data issues.

  3. Statistical Analysis Packages like R and Python offer powerful capabilities for identifying outliers and anomalies, providing in-depth insights into data quality. However, they require advanced programming skills and don't fully automate the cleaning process, relying on human expertise for deeper analysis.

  4. Database Management Systems come with built-in features such as constraints, triggers, and stored procedures to maintain data integrity. These features help prevent errors during data entry and maintenance but are generally limited to structured data, making them less effective for handling semi-structured or unstructured data. 

While these technologies provide significant advantages, they still fall short of the adaptability and intelligence offered by AI agents. 

How AI Agents Outperform Other Technologies 

AI agents offer several distinct advantages over traditional and emerging data cleaning technologies, setting them apart as the ideal solution for modern data preparation: 

  1. Automated Data Processing: Future systems will automatically detect and fix errors, reducing manual effort and improving efficiency in handling large datasets. These systems will use predefined rules and learning models to correct inconsistencies without human intervention. This will speed up data preparation for analysis, making it more reliable.

  2. Real-Time Data Cleaning: Data will be cleaned as it is generated, ensuring instant accuracy and preventing errors from accumulating over time. Instead of waiting for batch processing, real-time cleaning will detect and correct issues as data enters the system. This will be crucial for industries relying on live data, such as finance and healthcare.

  3. Advanced Error Detection: Intelligent algorithms will identify inconsistencies, missing values, and duplicates with greater precision, enhancing data reliability. With improved pattern recognition, these algorithms will pinpoint hidden errors that traditional methods might miss. This will help maintain high-quality datasets for decision-making.

  4. Blockchain for Data Integrity: Secure and transparent data management using blockchain will help maintain accurate and tamper-proof records. Blockchain's decentralized structure ensures that data modifications are traceable and verifiable. This will enhance trust in data accuracy for sensitive applications like banking and healthcare.

  5. Cloud-Based Solutions – Scalable and collaborative data cleaning platforms will enable organizations to manage and process data more efficiently from anywhere. Cloud-based tools will allow multiple users to access and clean data simultaneously, reducing dependency on local infrastructure. This flexibility will be essential for businesses handling vast amounts of data globally.

These capabilities make AI agents indispensable for businesses aiming to maintain high-quality data at scale.  

Empower your team with AI-driven insights and automated recommendations across multiple data sources for real-time, accurate decision-making. Click Here

Successful Implementations of AI Agents in Data Cleaning

AI agents have demonstrated their ability to transform data cleaning processes across various industries. Here are detailed examples: 

  1. Google’s Data Cleaning in BigQuery: Google BigQuery integrates AI-powered DataPrep to automate data cleaning for businesses handling large datasets. It detects errors, removes duplicates, and standardizes formats, ensuring high-quality data for analysis.

  2. IBM Watson’s Data Refinery: IBM Watson’s Data Refinery helps companies clean and structure unorganized data. It automatically identifies inconsistencies, fills missing values, and removes redundant information, enhancing data accuracy for analytics and AI applications.

  3. Facebook’s AI for Content Moderation & Data Cleaning: Facebook uses AI to clean massive user-generated datasets by detecting spam, misinformation, and policy violations. This ensures high-quality data for engagement analysis and targeted advertising while maintaining platform integrity.

  4. Amazon’s AI in Product Data Cleaning: Amazon employs AI to refine product listings by correcting errors, merging duplicate listings, and standardizing product information. This improves search accuracy and enhances the overall shopping experience.

  5. XenonStack’s AI-Driven Data Cleaning Solutions: XenonStack provides AI-driven DataOps solutions that automate data cleaning, integration, and transformation. Their platform ensures real-time error detection, improves data quality, and enhances decision-making for enterprises handling big data.

Next Steps with AI Agents

Talk to our experts about implementing Agentic AI-driven data cleaning solutions. Discover how industries and departments leverage AI agents to automate data quality processes, enhance decision-making, and maintain accurate, reliable datasets at scale.

 

 

Table of Contents

Get the latest articles in your inbox

Subscribe Now