Unifying Text, Images, and Audio: AI Agents for Cross-Modal Retrieval

Dr. Jagreet Kaur | 04 February 2025

Unifying Text, Images, and Audio: AI Agents for Cross-Modal Retrieval
12:20

A global e-commerce company struggling with fragmented search experiences. Customers searching for products using text, images, or voice commands often receive incomplete or irrelevant results. This inefficiency led to lost sales, frustrated users, and mounting customer support queries.

To solve this, the company adopted an AI-driven cross-modal retrieval system, revolutionizing how users searched for and discovered products. By integrating intelligent agents that understood text descriptions, image inputs, and even spoken queries, they created a seamless and intuitive search experience.

This blog explores how businesses across industries can leverage cross-modal retrieval to break down data silos, enhance search accuracy, and provide users with a more connected, personalized experience.

What is Cross-Modal Retrieval? 

Cross-modal retrieval is a powerful AI-driven technique that allows searching and matching of information across different data formats or modalities, such as text, images, and audio. This means that users can enter a query in one format and retrieve relevant information in another. 

For instance, the system can find matching images or videos if you describe a scene with words. It helps to bridge the gap between different types of content, making information retrieval more intuitive and flexible across various media. Cross-modal retrieval is increasingly used in content search, recommendation systems, and improving user experiences.

introduction-iconKey Concepts of Cross-Modal Retrieval

Searching across modalities using Multimodal RAG involves key concepts that enhance the efficiency and intelligence of the process. These concepts enable AI systems to accurately understand, process, and link diverse data types, ensuring a more effective search experience. 

  • Unified data representation: AI models create a shared framework for different formats, allowing smooth and consistent retrieval across text, images, and audio.

  • Context-aware information mapping: Information is retrieved with an understanding of its context, going beyond simple keyword matching to ensure relevance.

  • Dynamic information extraction: AI dynamically gathers data from multiple sources, selecting the most pertinent information to generate the best results.

  • Semantic understanding across formats: The system comprehends the meaning of text, images, and audio, facilitating accurate connections between them.

  • Intelligent cross-referencing: AI agents establish relationships between various data points, ensuring a cohesive, insightful, and integrated search experience. 

Traditional Way of Cross-Modal Retrieval

Traditionally, searching across different modalities was inefficient, as search engines and databases were designed to handle specific data types, such as text or images. There was no integration between formats, leading to fragmented and incomplete search results. 

  1. Siloed and Format-Specific: Data was stored in separate systems for different formats (text, images, audio), making it hard to perform cross-format searches. This siloed structure hindered connections between data types.

  2. Limited by Manual Keyword Matching: Search results depended on exact keyword matches, lacking understanding of context or meaning. This often led to irrelevant or incomplete results based solely on keywords.

  3. Requiring Human Intervention for Complex Queries: Users had to manually link data points across formats for complex searches. This added complexity and made the system less user-friendly and efficient.

  4. Inefficient in Handling Diverse Data Types: Traditional systems struggled to process and analyze multiple data types (text, images, audio) together. This inefficiency made cross-modal retrieval difficult and less effective.

  5. Prone to Information Fragmentation: The system often failed to connect related data across different formats, leading to fragmented information. As a result, search results were incomplete and lacked broader context.

Impact on Customers Due to Traditional Methods

The inefficiencies of traditional search methods led to a frustrating experience for users, who had to invest significant time and effort in manually collecting and linking information. 

  1. Limited User Experience: Customers faced frustration as they couldn't easily search across different types of data (text, images, audio) simultaneously, leading to a fragmented and time-consuming search process.

  2. Inaccurate or Irrelevant Results: Because traditional systems relied on exact keyword matching, users often received results that didn’t fully address their needs, resulting in poor search quality and reduced satisfaction.

  3. Increased Effort and Time: Customers had to manually connect data points from different sources, adding complexity and requiring more time to find the right information, which negatively impacted productivity.

  4. Missed Opportunities: With siloed data and inefficient handling of diverse formats, users could easily miss valuable insights or connections between data types, leading to incomplete or suboptimal results.

  5. Reduced Accessibility and Usability: Traditional methods made it harder for users to interact with and retrieve data in a seamless manner. As a result, customers often experienced a less intuitive and more cumbersome system, which reduced overall accessibility and ease of use.

Akira AI: Multi-Agent In Action 

AI-powered search systems utilize specialized agents to handle different aspects of information retrieval, each contributing to the accuracy and efficiency of cross-modal search. 

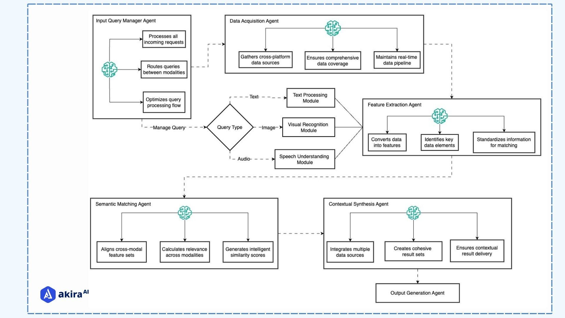
architecture-diagram-of-cross-model-retervialFig1: Architecture DIagram of Cross-Modal Retrieval

 

  1. Input Query Manager Agent: The Input Query Manager analyzes the user's query to understand its type and intent. It determines the most effective processing pathway based on whether the query pertains to text, images, audio, or a combination of these. The agent then routes the query to the appropriate system or data format to ensure optimal processing and retrieval.

  2. Data Acquisition Agent: The Data Acquisition Agent collects relevant data from various sources, such as text documents, image databases, and audio files. It ensures the system has access to a rich and comprehensive data set, covering all potential sources of information for the query. This thorough collection process guarantees that the retrieval system has a wide variety of data to work with for a complete answer.

  3. Feature Extraction Agent: The Feature Extraction Agent processes raw, unstructured data and converts it into structured representations. For text, it may extract keywords or phrases; for images, it could identify visual features; and for audio, it may transcribe speech into text. This structured format makes it easier for the system to compare and match different data types during the search process.

  4. Semantic Matching Agent: The Semantic Matching Agent compares the extracted features of different data types, calculating similarity scores between them. It focuses on the semantic meaning behind the data, ensuring that text, images, and audio are aligned in terms of relevance. This allows for accurate cross-modal matching, ensuring that the most meaningful results are retrieved regardless of the format.

  5. Contextual Synthesis Agent: After the data has been matched, the Contextual Synthesis Agent combines the different data points into a coherent and meaningful response. It synthesizes text, image, and audio information, forming a complete and integrated result for the user. This agent ensures the final output is not fragmented but instead provides a holistic insight or answer that is aligned with the query.

Prominent Technologies in Searching Across Modalities 

Several advanced technologies have been developed to enhance cross-modal retrieval, enabling more accurate and insightful search results by connecting different data formats. 

  1. Deep Learning Models: Models like CNNs and RNNs allow cross-modal retrieval systems to learn complex patterns and relationships between different data types (text, image, audio). 

  2. Transformers (e.g., CLIP, BERT): Transformer-based models like CLIP (for images and text) and BERT (for text) enable powerful joint embeddings across modalities. They capture semantic relationships between data types and enhance the system's ability to retrieve relevant information from diverse sources.

  3. Multimodal Embeddings: By creating joint embeddings for different data types, such as text, images, and audio, this technology allows cross-modal retrieval systems to compare and match data more effectively. 

  4. Cross-Modal Attention Mechanisms: Attention mechanisms, especially in transformer models, help focus on the most relevant features from different modalities. This is crucial when dealing with complex queries that span multiple data types, improving the accuracy of retrieval by highlighting important elements in each modality.

  5. Similarity Learning: Similarity learning algorithms enable the system to assess and rank the relevance of items from different modalities based on their semantic similarity. This technology plays a key role in cross-modal retrieval by ensuring that the most contextually relevant results are returned.

Successful Implementations of Searching Across Modalities 

Several companies have successfully implemented Multimodal Retrieval-Augmented Generation (RAG) systems, driving significant advancements across industries like healthcare, finance, legal, and technology: 

SoftServe (in collaboration with NVIDIA) 

SoftServe developed a Multimodal RAG system that integrates text, images, and tables for improved document analysis and data processing across various industries. 

  • 70% increase in response accuracy from multimodal data integration. 

  • 65% boost in user engagement through more relevant and personalized responses.

  • Created an intuitive chatbot interface for seamless interaction with multimodal data. 

Contextual AI 

Co-founded by a key developer of the RAG technique at Meta, Contextual AI focuses on improving AI-generated responses by integrating curated, multimodal information. 

  • Raised $80 million in funding to enhance AI model performance.

  • Partnered with HSBC and Qualcomm to implement RAG systems for more precise, contextually relevant information retrieval. 

  • It helps businesses overcome the limitations of generic AI models with curated, multimodal insights. 

Weaviate 

Weaviate extended RAG by developing a multimodal knowledge base that integrates text, images, and audio into a unified vector space for seamless search. 

  • Introduced any-to-any search capabilities, enabling effortless cross-modal searches. 

  • Improved search results by embedding multimedia into a shared representation space, enhancing contextual relevance. 

Microsoft 

Microsoft has integrated multimodal data into its AI systems to improve search accuracy and contextual understanding. 

  • Enhanced RAG with multimodal knowledge extraction to better process both text and images.

  • Improved AI-driven contextual understanding, making responses more relevant and insightful. 

  • Enabled advanced multimodal search capabilities, boosting efficiency across multiple AI applications. 

How AI Agents Supersede Other Technologies 

AI agents outperform traditional search technologies by offering intelligent and adaptive capabilities that enhance information retrieval efficiency and accuracy. 

  1. Autonomous Learning & Adaptability: It continuously learns and adapts to new data patterns, improving retrieval accuracy. Unlike traditional methods that rely on static models, AI agents can dynamically adjust to evolving user needs and diverse data formats.

  2. Advanced Multimodal Understanding: The future will integrate cutting-edge deep learning architectures, like vision-language models (e.g., GPT-4V, CLIP-2), to deeply understand relationships between text, images, and audio. This will lead to more natural, context-aware cross-modal searches.

  3. Real-Time Context Awareness: AI-powered agents will leverage real-time context understanding, considering user preferences, search history, and intent to refine results. This will enable hyper-personalized cross-modal retrieval, making searches more intuitive and efficient.

  4. Enhanced Cross-Modal Reasoning & Generation: With advancements in generative AI, future AI agents will not only retrieve but also generate relevant data across modalities. For example, a text-based query could generate a highly accurate image or video summary, bridging content gaps seamlessly.

  5. Decentralized & Edge AI Processing: AI agents will move towards decentralized and edge-based processing, reducing reliance on cloud servers. This will allow faster, more secure, and efficient retrieval, making AI-driven cross-modal search widely accessible across devices.

Next Steps with Agentic AI

Talk to our experts about implementing an Agentic AI System and how Industries and different departments use Agentic Workflows and Decision Intelligence to Become decision-centric. Utilizes AI to automate and optimize IT support and operations, improving efficiency and responsiveness.

 

Table of Contents

Get the latest articles in your inbox

Subscribe Now