How AI Agents Re-Imagine ITSM and Security Asset Request Fulfillment

Dr. Jagreet Kaur | 10 February 2025

How AI Agents Re-Imagine ITSM and Security Asset Request Fulfillment
14:29

In today’s fast-paced digital landscape, IT Service Management (ITSM) and Security Operations must evolve to handle asset requests efficiently while ensuring compliance and security. Traditional asset request fulfilment relies on manual processes, leading to delays, inefficiencies, and increased security risks.

Modern organizations are now leveraging AI-driven automation, predictive analytics, and intelligent workflows to streamline asset provisioning, optimize resource allocation, and enforce security policies in real-time. This blog explores how AI Agents transform ITSM and security operations, ensuring faster service delivery, enhanced security, and a seamless user experience.

What is Asset Request in ITSM and Security Operations? 

Asset Request Fulfillment in IT Service Management (ITSM) and Security Operations refers to managing and delivering requested IT and security assets efficiently while ensuring compliance and security controls.

ITSM involves handling user requests for hardware, software, or cloud resources through a structured workflow. This includes approvals, procurement, configuration, and deployment, ensuring assets meet business needs while adhering to company policies.

In Security Operations, asset request fulfilment includes provisioning security tools (e.g., VPN access, privileged accounts) while enforcing identity verification, least privilege access, and compliance standards. Security teams ensure that requested assets do not introduce vulnerabilities and maintain an audit trail for accountability.

introduction-iconKey Concepts of Asset Request in ITSM

ITSM and Security Operations focus on managing IT services efficiently while ensuring security and compliance. These practices streamline IT processes, enhance security monitoring, and leverage AI for automation and decision-making. 

  • Automation & Self-Service AI-driven automation and self-service portals speed up asset requests, reducing delays and manual intervention.

  • Approval & Compliance ensures assets are provisioned only after proper authorization, aligning with security policies and regulatory standards.

  • Efficient Procurement & Allocation manages asset sourcing, assignment, and inventory to optimize utilization and prevent resource shortages.

  • Asset Tracking and auditing monitor assets' lifecycle, usage, and compliance to enhance security, accountability, and cost efficiency.

  • Service Level Agreements (SLAs) define clear timelines and performance benchmarks to ensure timely fulfilment and improve user satisfaction.

Traditional Way of Handling Asset Requests 

Traditionally, insurance companies have relied on rule-based ITSM and security processes with manual workflows and static security protocols. These legacy systems often require human intervention for ticket management, asset requests, and security responses. As a result, organizations face delays, inefficiencies, and heightened security risks. Additionally, reactive security handling makes it difficult to mitigate threats proactively, increasing exposure to cyberattacks and compliance issues. 

  • Manual Workflows: Heavy reliance on human intervention slows IT service management and security operations down. 

  • Inefficiencies: Static rule-based processes lack flexibility and adaptability, leading to operational bottlenecks. 

  • Delayed Incident Response: Reactive security handling results in slower threat detection and mitigation. 

  • Increased Vulnerabilities: Legacy systems often fail to address modern cyber threats effectively. 

  • Compliance Risks: Inability to meet evolving regulatory requirements due to outdated security protocols. 

Impact on Customers Due to Traditional Approaches 

Effective Asset Request Fulfillment directly influences customer experience, productivity, and security.

  1. Faster Service Delivery – Streamlined fulfilment processes ensure employees and customers receive IT assets (hardware, software, access) quickly, reducing downtime and enhancing productivity.

  2. Improved User Experience – Self-service portals, automation, and efficient workflows create a seamless experience, reducing frustration from long wait times or complex approval processes.

  3. Security & Compliance Assurance – Ensuring assets are provisioned with security best practices protects users from potential cyber threats, unauthorized access, or data breaches.

  4. Operational Efficiency – Proper asset tracking and management reduce delays, misallocations, and unnecessary costs, ensuring customers receive precisely what they need without excess bureaucracy.

  5. Customer Trust & Satisfaction – A well-managed request fulfilment process enhances confidence in IT services, ensuring customers feel supported and valued in their digital workplace.

A well-optimized fulfilment process leads to higher productivity, better security, and an overall positive customer experience.

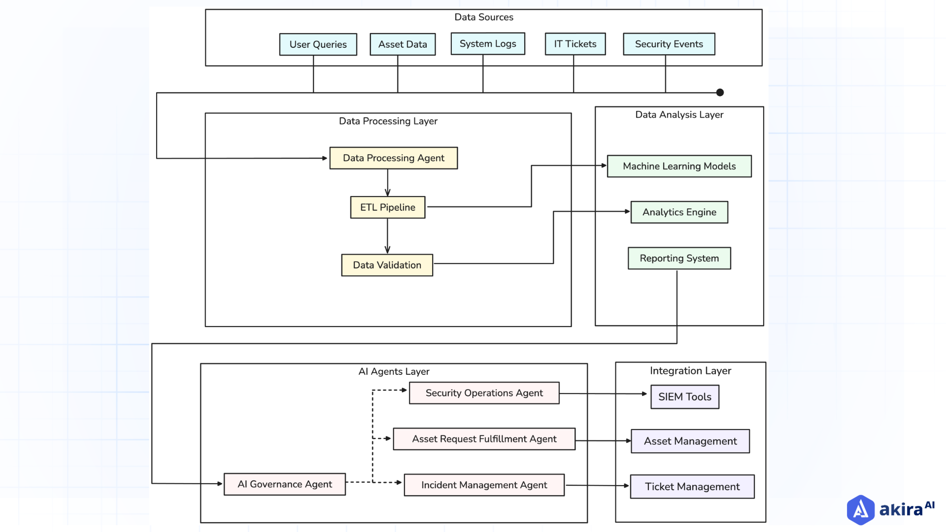
Akira AI: Multi-Agents in Action

AI Agents enhance ITSM, security, and asset management by automating complex tasks, improving efficiency, and reducing human intervention. Each AI agent has a specialized role in streamlining IT processes. 

architecture-diagram-of-asset-request-in-itsmpngFig1: Architecture Diagram of Asset Request in ITSM

 

  1. Data Processing: The Data Processing Agent collects and analyses structured and unstructured data from IT logs, user queries, and system reports. It identifies usage patterns, detects anomalies, and provides insights to optimize IT operations and security monitoring. 

  2. Incident Management: The Incident Management Agent categorizes IT tickets, prioritizes issues based on severity, and suggests resolution steps. It automates incident workflows, reducing response times and improving service efficiency. 

  3. Security Operations: The Security Operations Agent continuously monitors security logs and integrates with SIEM tools like Splunk and IBM QRadar. It proactively detects and mitigates cyber threats, preventing security breaches. 

  4. Asset Request Fulfilment: The Asset Request Fulfilment Agent tracks IT inventory in real-time, automates asset request approvals, and ensures compliance with security policies. It optimizes resource allocation and prevents asset shortages. 

  5. AI Governance: The AI Governance Agent enforces compliance with regulatory standards, optimizes AI-driven processes, and ensures transparency in decision-making. It prevents biases and maintains ethical AI practices.

These AI agents work together to create a smarter, more secure, and efficient IT environment. 

Prominent Technologies in ITSM and Security Operations 

Modern ITSM and security operations utilize advanced technologies to automate workflows, enhance security, and optimize resource management. These tools improve efficiency, reduce manual efforts, and enable proactive threat detection. 

  • AI-Powered ITSM Tools: Platforms like ServiceNow and BMC Helix automate workflows, streamline ticket resolution, and enhance IT service delivery. 

  • SIEM Platforms: Solutions like Splunk and IBM QRadar provide real-time security monitoring, proactive threat detection, and automated incident response. 

  • Agentic Process Automation (RPA): Automates repetitive tasks, reducing manual workload and increasing operational efficiency. 

  • Agentic AI and AI Agents: Bring intelligence and autonomy to ITSM and security, enabling automated decision-making and adaptive problem-solving. 

Generative AI Solutions

Harnessing Agentic AI-driven automation for information security policy enforcement not only enhances compliance but also fortifies organizations against evolving cyber threats—proactively, efficiently, and at scale

How AI Agents Supersede Other Technologies 

AI agents are transforming asset request fulfilment by enhancing automation, intelligence, and efficiency beyond traditional ITSM and security tools. Unlike rule-based automation, AI-driven systems learn, adapt, and predict user needs, making asset provisioning faster, more intelligent, and more secure.

  1. Hyper-Automation & Workflow Orchestration: Organizations are moving towards fully automated workflows, where requests, approvals, and provisioning happen without human intervention. Intelligent systems will auto-approve low-risk requests, flag exceptions for review, and integrate seamlessly with ITSM tools to ensure faster fulfilment.

  2. Predictive Analytics for Demand Forecasting: By analyzing past usage patterns, predictive models will anticipate asset needs before requests are made. This proactive approach ensures that employees receive the required resources in advance, reducing downtime and increasing productivity.

  3. Enhanced Security & Compliance Automation: Security and compliance risks often delay asset requests. Advanced security automation tools will enforce real-time policy checks, ensuring only authorized users receive access. This reduces risks such as unauthorized software installations, data breaches, and non-compliant asset allocations.

  4. Conversational Interfaces & Chatbots: Modern self-service portals will incorporate AI-driven chatbots and voice assistants that allow users to request assets conversationally. This eliminates the need for complex forms and simplifies the process, reducing IT helpdesk workload.

  5. Blockchain for Transparent Asset Management: Blockchain technology will provide a decentralized and tamper-proof system for tracking IT assets. Every request, approval, and provisioning action will be securely recorded, reducing fraud, misallocation, and compliance issues.

Successful Implementations of AI Agents in Asset Request

Leading insurance companies have successfully implemented AI-driven solutions to automate processes and optimize operations. Below are examples of how these companies are leveraging AI agents. 

ServiceNow’s AI-Powered ITSM in Fortune 500 Companies

A leading Fortune 500 retail and e-commerce company integrated ServiceNow’s AI-driven Virtual Agent to automate IT asset requests. Employees could request laptops, software licenses, and cloud services through a chatbot that assessed urgency, checked approval workflows, and auto-provisioned assets. This reduced fulfilment time from three days to a few hours, improving IT efficiency and team member experience.

JPMorgan Chase – AI for IT Asset Provisioning

The financial giant implemented an AI-powered IT Asset Management (ITAM) system to predict employee hardware and software needs. AI analyzed job roles, work patterns, and past requests to pre-approve allocations, minimizing manual approvals and optimizing resource utilization. This led to a 20% reduction in IT asset provisioning time and improved security compliance.

IBM Watson AI for IT Support & Asset Requests

IBM deployed its Watson AI chatbot for IT support and asset requests, allowing employees to request devices, software access, and security privileges through natural language interactions. The AI system handled 80% of routine requests, reducing IT support workload by 30%, improving response times, and enhancing employee satisfaction.

NHS (UK) – AI for Healthcare IT Asset Management

The UK’s National Health Service adopted AI-driven predictive asset management to ensure hospitals had the right IT equipment, such as secure tablets and medical software access when needed. AI forecasted demand based on usage patterns and automated procurement, leading to faster access to critical IT tools, improved efficiency in patient care, and better regulatory compliance.

Microsoft – AI-Based Access Request Management

Microsoft implemented an AI-driven Identity & Access Management (IAM) system to automatically approve or deny IT asset access based on role-based access control (RBAC) and behavioural analytics. By monitoring anomalies and flagging risky access requests for security review, the system strengthened cybersecurity, reduced manual security reviews by 50%, and ensured zero-trust compliance in asset provisioning.

Next Steps with Agentic AI 

Talk to our experts about implementing compound AI system, How Industries and different departments use Agentic Workflows and Decision Intelligence to Become Decision Centric. Utilizes AI to automate and optimize IT support and operations, improving efficiency and responsiveness.

 

Table of Contents

Get the latest articles in your inbox

Subscribe Now