How AI Agents are Taking the Hassle Out of Airline Customer Service

Dr. Jagreet Kaur | 01 February 2025

How AI Agents are Taking the Hassle Out of Airline Customer Service
11:20

In the airline industry, delivering exceptional customer service is essential for maintaining passenger loyalty and ensuring smooth operations. Traditional contact centres often struggled with long wait times, high operational costs, and inefficient service. Airlines found it challenging to manage a high volume of inquiries, including bookings, cancellations, baggage issues, and flight status updates.

One airline integrated Agentic AI-driven systems to handle routine tasks like booking changes and providing real-time flight information. This reduced response times and improved the accuracy and efficiency of their customer service. The result was a more personalized passenger experience, with human agents freed up to manage complex issues. In this blog, we’ll explore how AI agents are revolutionizing airline contact centres, optimizing operations, and delivering faster, more reliable service to passengers.

What Are Contact Centers? 

Contact centres in airlines are centralized customer service hubs that handle a wide range of passenger interactions across multiple communication channels, including phone calls, emails, live chat, and social media. They serve as the primary point of contact for passengers seeking assistance with flight bookings, reservations, cancellations, refunds, baggage inquiries, flight status updates, loyalty programs, and more.

Key Functions of Airline Contact Centers

  • Reservations & Ticketing: Assist with booking, modifications, and cancellations.

  • Baggage Support: Handle lost, delayed, or damaged baggage inquiries.

  • Flight Information: Provide real-time updates on schedules, delays, and cancellations.

  • Loyalty Programs: Assist frequent flyers with points, upgrades, and membership queries.

  • Multilingual Support: Cater to passengers from different regions.

  • Emergency Assistance: Support during disruptions like weather delays or technical issues.

With the rise of AI and automation, many airlines are integrating chatbots and AI-driven agents to improve efficiency and reduce wait times.

Key Concepts Behind AI Agents for Airline Contact Centers 

AI agents are sophisticated software programs designed to simulate human-like interactions, helping airlines manage customer inquiries more effectively. They rely on advanced technologies that enable them to provide accurate and timely solutions. Here’s a closer look at the core technologies that power AI agents:

  • Omnichannel Support: Airline contact centres integrate multiple communication channels—phone, chat, email, social media, and self-service portals—ensuring a seamless customer experience across platforms.

  • AI & Automation: AI-powered chatbots and virtual assistants handle routine queries (e.g., flight status, booking changes), reducing wait times and improving efficiency.

  • Personalization & Customer Insights: CRM systems analyze customer data to provide personalized recommendations, loyalty rewards, and proactive service based on past interactions.

  • Real-Time Assistance & Crisis Management: Contact centres offer instant support during disruptions (e.g., flight cancellations, weather delays) with automated alerts and rebooking options.

  • Workforce Optimization & Hybrid Support: AI agents ensure smooth operations. AI handles simple queries while human agents resolve complex issues, improving overall service quality.

Traditional Way of Handling Airline Contact Centers 

Traditionally, airline contact centers operated with human agents who worked within fixed hours and followed standardized scripts to address customer queries. The model relied heavily on manual processes and often lacked flexibility, resulting in a less efficient experience for customers and staff. 

  1. Voice-Centric Support: Customers primarily contacted airlines via phone, where human agents handled bookings, inquiries, and complaints. Long hold times and high call volumes were common challenges.

  2. Manual Booking & Modifications: Flight reservations, changes, and cancellations were processed manually by agents, often requiring multiple steps and verification processes, leading to longer resolution times.

  3. Limited Availability & High Costs: Traditional contact centers operated with fixed working hours, and scaling up operations required more human agents, making it expensive and resource-intensive.

  4. Scripted Customer Service: Agents followed predefined scripts for handling inquiries, sometimes leading to rigid and impersonal interactions, reducing customer satisfaction.

  5. Disconnected Communication Channels: Support was often limited to phone and email, with no real-time integration between different platforms, leading to fragmented customer experiences and repeated information sharing.

Impact on Customers Due to Traditional Contact Centers 

Traditional airline contact centres led to several challenges that negatively impacted the customer experience: 

  1. Long wait times: Customers often faced extended hold times, especially during peak periods, creating frustration and delays in resolving their issues.

  2. Inconsistent information: Different agents might provide conflicting answers to the same query, confusing customers about their travel plans.

  3. Limited availability: Service was restricted to business hours or specific time zones, so passengers travelling across different regions often found it difficult to access help when needed.

  4. Human error: The reliance on manual data entry and communication meant there was a higher chance of mistakes, leading to issues like incorrect bookings or mishandled complaints.

  5. Slower problem resolution: Complex issues, such as changes to flight itineraries or baggage-related problems, took longer to resolve due to the time-consuming manual processes involved.

  6. High costs: The inefficiencies inherent in the traditional model, such as the need for a large workforce and the time spent on manual tasks, resulted in higher operational costs, which were often passed on to customers in the form of higher prices or service fees.

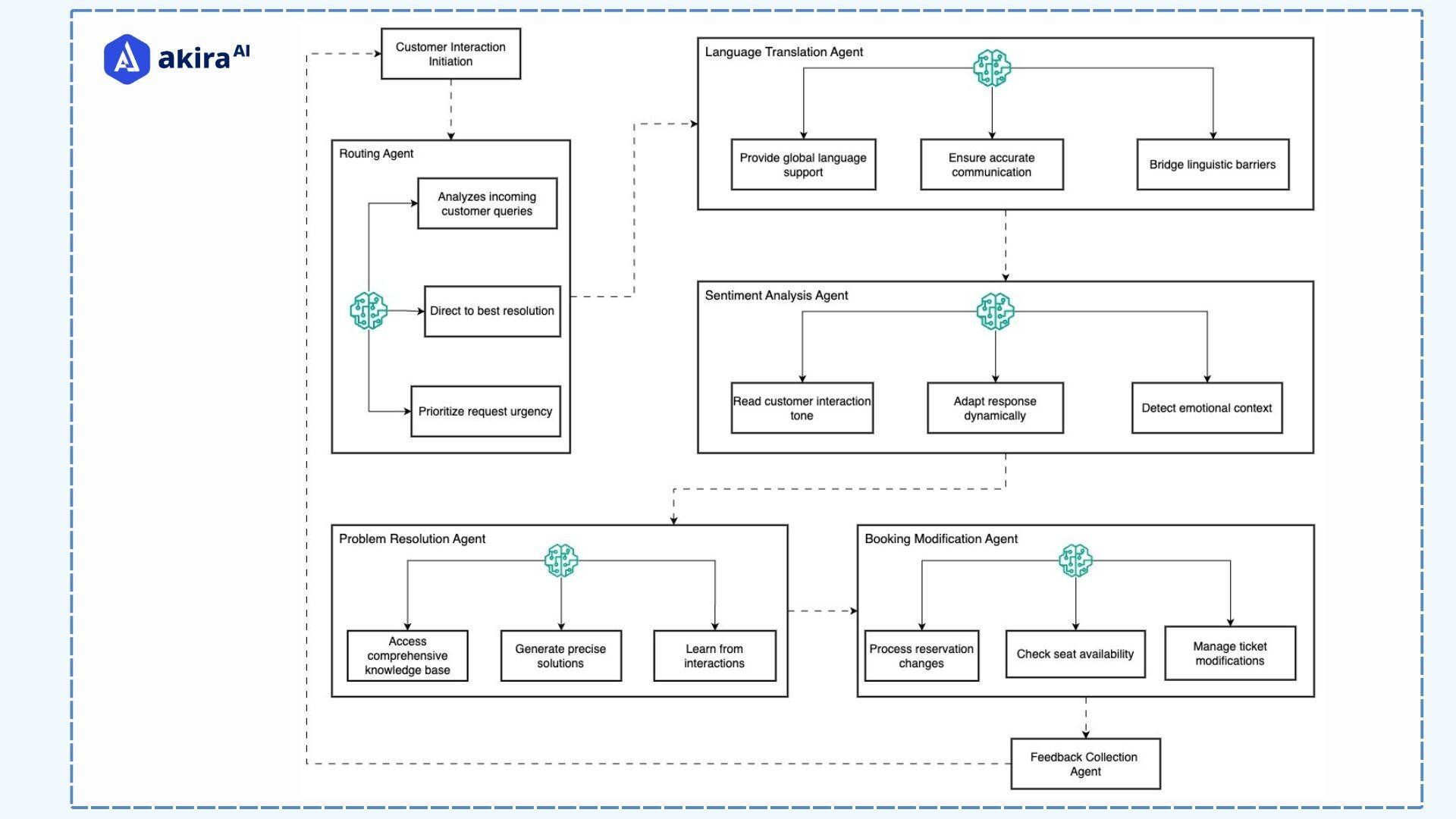
Akira AI: Multi-Agents in Action

In an Agentic AI-driven airline contact center, various agents work together to handle customer queries efficiently. Here's how the process flows with the collaboration of different specialized agents:

architecture-diagram-of-airlines-contact-centerFig1: Architecture Diagram of Airline Contact Center

 

  1. Customer Query Initiation: A customer contacts the airline via phone, chat, email, or social media to inquire about bookings, payments, complaints, or feedback.

  2. Query Processing by the Master Orchestrator Agent: The Master Orchestrator Agent receives the query, determines its intent, and routes it to the appropriate Domain Specialized Agent (Booking Agent, Customer Support Agent, Payment Agent, Feedback Analysis Agent, or Sentiment Analysis Agent) for resolution.

  3. Query Handling by Domain Specialized Agents

  • Booking Agent: Accesses the Booking System to process reservations, modifications, or cancellations.

  • Customer Support Agent: Handles general inquiries, complaints, and policy-related questions.

  • Payment Agent: Retrieves transaction details from the Payment Gateway to process payments, refunds, or billing issues.

  • Feedback Analysis Agent: Reviews customer feedback from the Feedback System to track service quality trends.

  • Sentiment Analysis Agent: Evaluates customer sentiment from past interactions and feedback, helping refine responses and detect dissatisfaction.

4. Response Compilation & Personalization: The Master Orchestrator Agent compiles the responses from the specialized agents and personalizes the reply using customer history and sentiment insights from the Sentiment Analysis Agent.

5. Customer Response & Continuous Learning: The final response is delivered to the customer through their preferred communication channel. Interaction data is logged for continuous improvement, and insights from the Sentiment Analysis Agent help refine future responses.

Prominent Technologies Used in Airline Contact Centers 

AI-driven technologies have revolutionized airline contact centers, making customer service more efficient, personalized, and responsive. These tools help airlines deliver faster, more intelligent support, improving operational efficiency and passenger experience.

  1. Artificial Intelligence (AI) & Machine Learning (ML): AI and ML help automate customer support, predict customer needs, and offer personalized responses through chatbots, virtual assistants, and predictive analytics.

  2. Natural Language Processing (NLP): NLP enables AI systems to understand and respond to queries in natural language, enhancing communication and improving the overall customer experience.

  3. Speech Recognition & Voice AI: These technologies allow voice-activated support, enabling customers to quickly obtain real-time information on flight statuses, bookings, and cancellations.

  4. Omnichannel Communication Platforms: These platforms ensure seamless customer interactions across various channels—phone, email, chat, social media—providing consistent service regardless of the medium.

  5. Agentic Process Automation (APA): APA automates repetitive tasks, such as data entry, reservation updates, and ticket processing, reducing human errors and improving efficiency in handling large volumes of routine inquiries.

  6. Customer Relationship Management (CRM) Systems: CRM systems store and manage detailed customer information, helping agents provide personalized service. Integrated with AI, these systems can offer insights into customer behaviour and preferences, improving service quality. 

By integrating these technologies, airlines can deliver highly efficient, personalized, and responsive customer support. 

How AI Agents Supersede Other Technologies 

  1. Hyper-Personalization Through Advanced Data Analytics: As customer data collection becomes more sophisticated, airlines will use advanced analytics and machine learning to offer hyper-personalized experiences. These insights will help predict customer needs before making inquiries, delivering tailored recommendations and proactive service.

  2. Voice Biometrics for Security and Authentication: Voice biometrics will become more prevalent, allowing customers to authenticate themselves securely using their voice. This will streamline the check-in, booking, and payment processes while enhancing security and reducing the need for passwords or PINs.

  3. AI-Driven Predictive Customer Support: Predictive analytics will enable airlines to proactively identify potential customer issues (e.g., flight delays or cancellations) before they happen. AI will notify customers with personalized solutions, minimizing frustration and reducing the volume of reactive inquiries.

  4. Integration of Virtual and Augmented Reality (VR/AR): VR and AR could be used in airline contact centres to offer immersive support experiences. Customers might virtually "meet" with agents for a face-to-face interaction or visualize seat layouts, baggage claims, and airport navigation, enhancing engagement and satisfaction.

  5. Enhanced Chatbot Capabilities with Emotional Intelligence: Future chatbots will evolve to process text or voice commands and understand and respond to customer emotions through sentiment analysis. These chatbots can adjust their tone and responses accordingly, offering a more empathetic and human-like experience.

introduction-iconSuccessful Implementation of AI Agents in Airline Contact Center

AI agents are transforming airline contact centres and improving efficiency, personalization, and customer service. Here are examples of how top airlines are using AI-powered solutions to enhance the passenger experience: 

  1. KLM Royal Dutch Airlines: KLM's AI assistant, BlueBot, manages up to 50% of customer interactions, handling tasks like booking, check-in, and travel inquiries. Quick, accurate responses reduce wait times and allow human agents to focus on more complex requests.

  2. Lufthansa: Using machine learning, Lufthansa's predictive customer service anticipates disruptions like flight delays. Passengers receive proactive notifications and alternative solutions, reducing frustration and enhancing the travel experience.

  3. Delta Air Lines: Delta’s AI-driven chatbots handle tasks such as flight updates, booking changes, and baggage claims, significantly reducing response times and improving customer satisfaction during peak periods.

  4. Air New Zealand: Air New Zealand’s AI chatbot, Oscar, helps with bookings, itineraries, and loyalty program management. Oscar personalizes interactions based on customer data, streamlining routine inquiries and allowing human agents to focus on complex issues.

  5. Singapore Airlines: Singapore Airlines uses a hybrid model where AI handles common tasks like booking changes, and human agents manage more complex issues. The system integrates with CRM to provide personalized service and seamless support.

Final Thoughts

AI agents are revolutionizing the way airlines manage their contact centers. By combining advanced technology with customer-focused solutions, these agents deliver faster, more personalized, and reliable service. The shift from traditional methods to AI-powered systems is not just about efficiency; it’s about creating better passenger experiences. As AI continues to evolve, the future of airline customer service looks brighter than ever. 

Next Steps in Airline Operation

Talk to our experts about integrating AI agents into your airline operations to automate customer support, optimize workflows, and enhance decision-making. This will ensure your airline stays competitive and efficient in 2025.

Table of Contents

Get the latest articles in your inbox

Subscribe Now